Texas Instruments DRV8662 Piezo Haptic Driver
Texas Instruments DRV8662 Piezo Haptic Driver is a single-chip device with an integrated 105V boost switch, integrated power diode, and integrated fully-differential amplifier. The DRV8662 Piezo Haptic Driver is a versatile device capable of driving both high- and low-voltage piezo haptic actuators. The input signal can be either differential or single-ended. The Texas Instruments DRV8662 supports four GPIO-controlled gains: 28.8dB, 34.8dB, 38.4dB, and 40.7dB. A typical start-up time of 1.5ms makes the DRV8662 an ideal piezo driver for fast haptic responses. Thermal overload protection prevents the device from being damaged when overdriven.Features
- High-voltage Piezo Haptic Driver
- Drives up to 100nF at 200VPP and 300Hz
- Drives up to 330nF at 100VPP and 300Hz
- Drives up to 680nF at 50VPP and 300Hz
- Differential output
- Integrated boost converter
- Adjustable boost voltage
- Adjustable current limit
- Integrated power FET and diode
- No transformer required
- Fast start-up time of 1.5ms
- Wide supply voltage range of 3.0V to 5.5V
- 1.8V compatible digital pins
- Thermal protection
- Available in a 4mm × 4mm × 0.9mm QFN package (RGP)
Applications
- Mobile phones
- Portable gaming
- Portable navigation devices
- Tablet devices
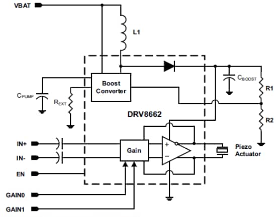
Functional Diagram
Videos
Publié le: 2012-02-08
| Mis à jour le: 2022-03-11
