Texas Instruments Pilotes de grilles intelligents à demi-pont DRV816x
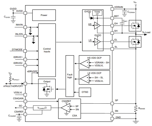
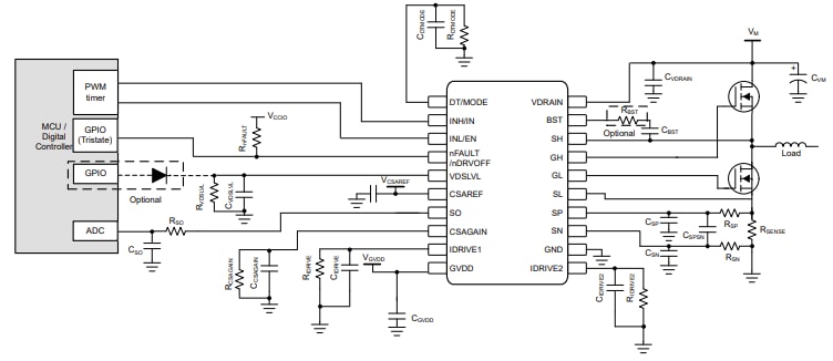
Les pilotes de grilles intelligents à demi-pont DRV816x de Texas Instruments sont des dispositifs 100 V intégrés capables de piloter des MOSFET à canal N côté haut et côté bas. Ce pilote intègre un amplificateur bidirectionnel de détection de courant à faible niveau pour une rétroaction de courant au convertisseur analogique-numérique (CAN) du contrôleur. Les pilotes DRV816x prennent en charge un rapport cyclique de MLI (modulation de largeur d'impulsion) de 100 % avec une pompe de charge de maintien intégrée. Ces pilotes intègrent une architecture de pilotes de grilles intelligents prenant en charge des pilotes de grilles à 16 niveaux avec un courant source atteignant 1 A et un courant dissipateur atteignant 2 A. Les pilotes DRV816x dsposent également d'un seuil de surintensité VDS à 13 niveaux, d'une broche d'arrêt indépendante (nDRVOFF) et d'une insertion de temps mort MLI réglable de 20 ns à 900 ns. Ce pilote est utilisé dans les robots mobiles, les drones, les vélos électriques, les véhicules électriques et les systèmes de transport à moteur linéaire.Caractéristiques
- Pilote deux MOSFET à canal N sur une configuration en demi-pont
- Source/drain du MOSFET côté haut atteignant 102 V (maximum absolu)
- Alimentation électrique du pilote de grille de 8 V (5 V DRV8162L) à 20 V
- Diode d'amorçage intégrée
- Sécurité fonctionnelle de qualité gérée avec une documentation disponible pour faciliter la conception du système de sécurité fonctionnelle
- Prend en charge un rapport cyclique MLI de 100 % avec une pompe de charge lente intégrée
- Courant de crête de pilote de grille à 16 niveaux
- Courant de source de 16 mA à 1 000 mA
- Courant de dissipateur de 32 mA à 2 000 mA
- Rapport courant source-dissipateur de 1:1, 1:2, 1:3
- Insertion de temps mort MLI réglable de 20 ns à 900 ns
- Conception robuste pour la commutation de phase du moteur (SH)
- Vitesse de balayage de 50 V/ns
- Tension transitoire négative de -20 V
- Fort tirage vers le bas de la grille de 2 A
- Entrées d'alimentation de pilote de grille divisées pour les arrêts redondants (DRV8162, DRV8162L)
- Amplificateur de détection de courant à faible décalage (DRV8161) avec un gain réglable (5, 10, 20, 40 V/V)
- Interface de contrôle MLI flexible ; MLI à 2 broches, MLI à 1 broche et mode MLI indépendant
- 13 niveaux VDS au-dessus du seuil courant
- Broche d'arrêt indépendante (nDRVOFF)
- Séquence d'arrêt progressif du pilote de grille
- Fonctionnalités de protection intégrées
- GVDD sous-tension (GVDDUV)
- Bootstrap sous-tension (BST_UV)
- Protection MOSFET sur courant (VDS)
- Protection contre le courant transversal
- Arrêt thermique (OTSD)
- Indicateur d'état de défaut (nFAULT)
- Prend en charge les entrées logiques 3,3 V et 5 V
Applications
- Robots mobiles (AGV/AMR)
- Drones
- Entraînements servo
- Robots industriels et collaboratifs
- Systèmes de transport de moteurs linéaires
- Vélos électriques, scooters électriques et mobilité électronique
Schéma fonctionnel
Schéma du circuit d'application
Ressources supplémentaires
Publié le: 2025-01-21
| Mis à jour le: 2025-05-06
