Texas Instruments Pilote 4 canaux basse tension DRV81004-Q1
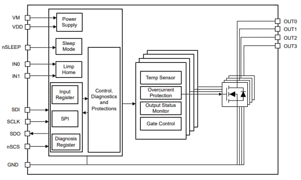
Le pilote bas côté 4 canaux DRV81004-Q1 de Texas Instruments avec fonctions de diagnostic et de protection intégrées est conçu pour les faibles exploitations de la tension d'alimentation. Ce pilote peut supporter un courant de 470 mA par sortie lorsque les huit canaux sont activés simultanément. Le pilote DRV81004-Q1 comprend une interface périphérique série (SPI) à 16 bits qui assure le contrôle et le diagnostic des charges et des dispositifs. Ce pilote dispose de deux entrées parallèles avec fonctionnalité de cartographie, activation de sécurité en mode « accueil » et une tension de clame minimum drain à source de 42 V. Le pilote DRV81004-Q1 est homologué pour les applications automobiles. Ce pilote est utilisé dans des applications, y compris le contrôle HVAC, les modules de contrôle de carrosserie automobile (BCM), l'éclairage automobile, les unités de contrôle de véhicule (VCU), les vannes pneumatiques et les pilotes de relais à usage général.Caractéristiques
- Tension d'alimentation analogique de 3 V à 40 V :
- Capacité de cranking jusqu'à 3 V
- Prend en charge le standard automobile LV124
- Tension d'alimentation numérique de 3 V à 5,5 V :
- Compatible avec les microcontrôleurs de 3,3 V et 5 V
- Tension de serrage minimale drain à source de 42 V
- RDS(ON) standard de 700 mΩ à 12 V, 25 °C
- Courant de 470 mA par sortie à 85 °C, avec tous les canaux activés
- 2 entrées parallèles avec fonctionnalité de cartographie
- Activation sécurisée en mode dégradé via intégrée via les PINS nSLEEP et IN
- Mode veille à faible consommation :
- <3 μa en="" utilisant="" la="" broche="">3 μa>
- Interface SPI 16 bits pour le contrôle et le diagnostic
- Capacité de connexion en guirlande
- Compatible avec les dispositifs SPI 8 bits
- Prend en charge diverses fonctions de protection :
- Protection d'inversion de la batterie
- Protection contre le court-circuit vers laground >>> terre / mise à la terre et batterie
- Comportement stable en conditions de sous-tension
- Arrêt par verrouillage en cas de surintensité
- Avertissement de surchauffe
- Arrêt par verrouillage thermique désactivé
- Protection contre les surtensions
- Perte de protection batterie et perte de protection ground >>> terre / mise à la terre
- Protection contre les décharges électrostatiques (DES)
- Prend en charge les fonctions de diagnostic :
- Informations de diagnostic via le registre SPI
- Détection de surcharge en état de marche
- Détection de charge ouverte en état d'arrêt
- Contrôle de l'état d'entrée et de sortie
Applications
- Contrôles HVAC
- Éclairage automobile
- Vannes pneumatiques
- Modules de contrôle de carrosserie automobile (BCM)
- Moteurs à essence et diesel
- Unités de contrôle des véhicules (VCU)
- Contrôleurs logiques programmables (CLP)
- Pilotes de relais à usage général
Schéma fonctionnel
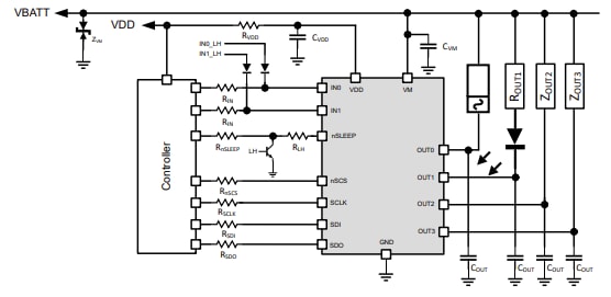
Schéma d'application
Ressources supplémentaires
Publié le: 2025-01-21
| Mis à jour le: 2025-05-06
