Texas Instruments Capteur à effet Hall et commutateur omni-polaire numérique DRV5033
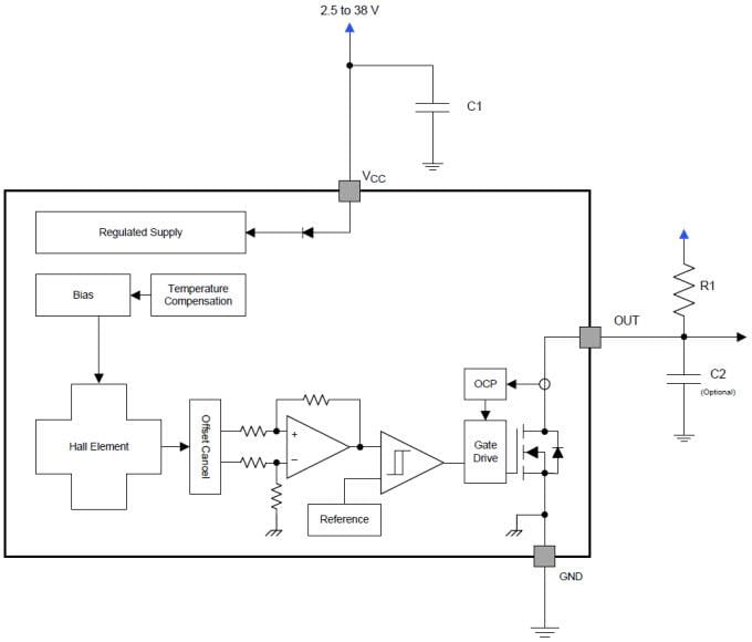
Les capteurs à effet Hall et commutateur omnipolaire numérique DRV5033 Texas Instruments sont des capteurs à effet Hall stabilisé par hacheur qui offre une solution de captage magnétique avec une stabilité de sensibilité accrue par rapport à la température et des protections intégrées. Le DRV5033 répond de la même façon aux deux polarités de direction du champ magnétique. Quand la densité de flux magnétique appliqué dépasse le seuil BOP, la sortie à drain ouvert du DRV5033 passe au niveau bas. La sortie reste basse jusqu'à ce que le champ descende sous BRP, puis la sortie passe en haute impédance. La capacité de dissipation de courant de sortie est de 30 mA. Une large plage de tensions de fonctionnement allant de 2,5 V à 38 V avec une protection contre les inversions de polarité jusqu'à -22 V rend le composant adapté à un large éventail d'applications industrielles. Des fonctions de protection internes sont fournies pour les conditions d'inversion de l'alimentation, de décharge de charge, ainsi que les courts-circuits en sortie ou les surintensités.Caractéristiques
- Digital Omnipolar-Switch Hall Sensor
- Superior Temperature Stability
- BOP ±10% Over Temperature
- High Sensitivity (BOP and BRP)
- ±6.9 / ±3.5mT (AJ)
- Detects North and South Magnetic Field
- Supports a Wide Voltage Range
- 2.5 to 38V
- No External Regulator Required
- Wide Operating Temperature Range
- TA = -40 to 125°C (Q)
- Open-Drain Output (30mA Sink)
- Fast 35µs Power-On Time
- Small Package and Footprint
- Surface Mount 3-Pin SOT-23 (DBZ)
- 2.92mm × 2.37mm
- Through-Hole 3-Pin SIP (LPG)
- 4.00mm × 3.15mm
- Surface Mount 3-Pin SOT-23 (DBZ)
- Protection Features
- Reverse Supply Protection (up to -22V)
- Supports up to 40V Load Dump
- Output Short-Circuit Protection
- Output Current Limitation
Applications
- Docking Detection
- Door Open and Close Detection
- Proximity Sensing
- Valve Positioning
- Pulse Counting
Datasheets
Functional Block Diagram
Additional Resources
Publié le: 2014-10-30
| Mis à jour le: 2023-10-31
