Texas Instruments Capteurs à effet Hall et à commutateur numérique DRV5023
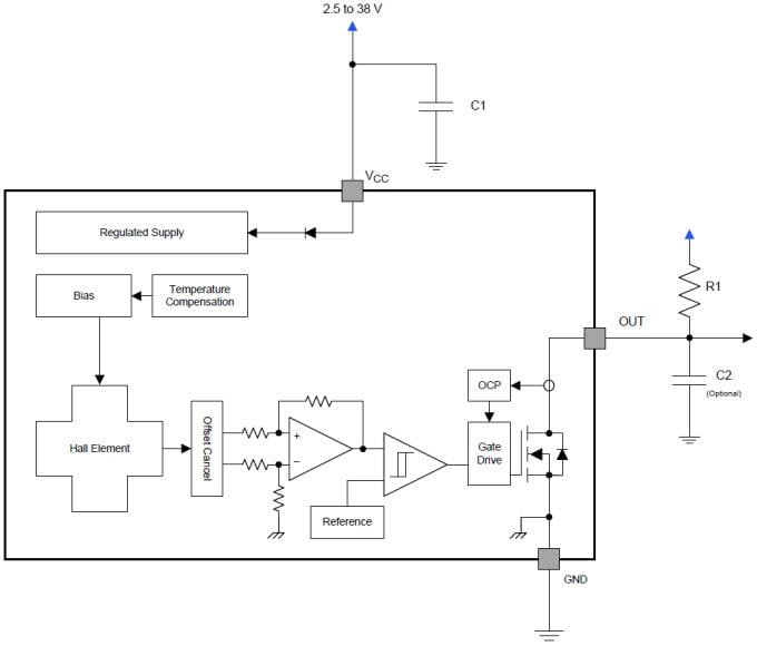
Les capteurs à effet Hall et commutateur numérique DRV5023 Texas Instruments sont des capteurs à effet Hall stabilisé par hacheur qui offre une solution de captage magnétique avec une stabilité de sensibilité accrue par rapport à la température et des protections intégrées. Quand la densité de flux magnétique appliqué dépasse le seuil BOP, la sortie à drain ouvert du DRV5023 passe au niveau bas. La sortie reste basse jusqu'à ce que le champ descende sous BRP, puis la sortie passe en haute impédance. La capacité de dissipation de courant de sortie est de 30 mA. Une large plage de tensions de fonctionnement allant de 2,5 V à 38 V avec une protection contre les inversions de polarité jusqu'à -22 V rend le composant adapté à un large éventail d'applications industrielles. Des fonctions de protection internes sont fournies pour les conditions d'inversion de l'alimentation, de décharge de charge, ainsi que les courts-circuits en sortie ou les surintensités.Caractéristiques
- Digital Unipolar-Switch Hall Sensor
- Superior Temperature Stability
- Sensitivity ±10% Over Temperature
- High Sensitivity Options
- +6.9 / +3.2mT (AJ)
- +14.5 / +6mT (BI)
- Supports a Wide Voltage Range
- 2.5 to 38V
- No External Regulator Required
- Wide Operating Temperature Range
- TA = -40 to 125°C (Q)
- Open-Drain Output (30mA Sink)
- Fast 35µs Power-On Time
- Small Package and Footprint
- Surface Mount 3-Pin SOT-23 (DBZ)
- 2.92mm × 2.37mm
- Through-Hole 3-Pin SIP (LPG)
- 4.00mm × 3.15mm
- Surface Mount 3-Pin SOT-23 (DBZ)
- Protection Features
- Reverse Supply Protection (up to -22 V)
- Supports up to 40-V Load Dump
- Output Short-Circuit Protection
- Output Current Limitation
Applications
- Docking Detection
- Door Open and Close Detection
- Proximity Sensing
- Valve Positioning
- Pulse Counting
Datasheets
Vidéos
Functional Block Diagram
Additional Resources
Publié le: 2014-10-30
| Mis à jour le: 2023-10-31
