Texas Instruments Capteur à effet Hall et à verrouillage numérique DRV5013
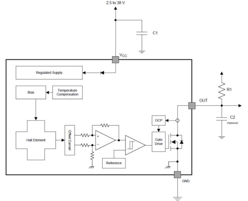
Les capteurs à effet Hall et à verrouillage numérique DRV5013 Texas Instruments sont des capteurs à effet Hall stabilisé par hacheur qui offre une solution de captage magnétique avec une stabilité de sensibilité accrue par rapport à la température et des protections intégrées. Le champ magnétique est indiqué via une sortie de verrouillage bipolaire numérique. Le CI est doté d'un étage de sortie collecteur ouvert avec une capacité de consommateur de courant de 30 mA. Une large plage de tensions de fonctionnement allant de 2,5 V à 38 V avec une protection contre les inversions de polarité jusqu'à -22 V rend le composant adapté à un large éventail d'applications industrielles. Des fonctions de protection internes sont fournies pour les conditions d'inversion de l'alimentation, de décharge de charge, ainsi que les courts-circuits en sortie ou les surintensités.Caractéristiques
- Digital bipolar-latch hall sensor
- Superior temperature stability
- BOP ±10% over temperature
- High sensitivity options (BOP and BRP)
- +2.3 / -2.3mT (AD)
- +4.6 / -4.6mT (AG)
- +9.2 / -9.2mT (BC)
- Supports a wide voltage range
- 2.5 to 38V
- Operation from an unregulated supply
- Wide operating temperature range
- TA = -40 to +125°C
- Open drain output
- Up to 30mA current sink
- Fast power-on
- 35µs
- Small package and footprint
- Surface mount 3-terminal SOT-23 (DBZ)
- 2.92mm × 2.37mm
- Through-hole 3-terminal SIP (LPG)
- 4.00mm × 3.15mm
- Surface mount 3-terminal SOT-23 (DBZ)
- Protection features reverse supply protection (up to -22V)
- Supports up to 40V load dump
- Output short-circuit protection
- Output current limitation
Applications
- Power tools
- Flow meters
- Valve and solenoid status
- BLDC motors with sensors
- Proximity sensing
- Tachometers
Datasheets
Vidéos
Block Diagram
Additional Resources
Publié le: 2014-05-13
| Mis à jour le: 2025-06-06
