Texas Instruments Contrôleur de solénoïde à faible consommation d'énergie DRV110
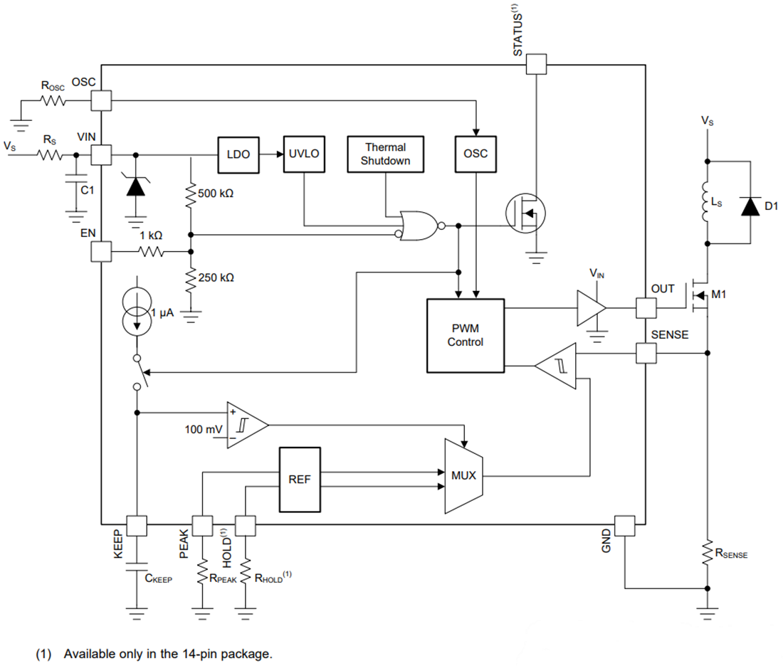
Le contrôleur de solénoïde à conservation d'énergie DRV110 Texas Instruments est un contrôleur en courant PWM (modulation de largeur d'impulsion) ciblant les solénoïdes. Le DRV110 de TI est conçu pour réguler le courant avec une longueur d'onde bien contrôlée pour réduire la dissipation énergétique. Le courant du solénoïde est augmenté par rampe rapide pour assurer l'ouverture de la vanne ou du relais. Le courant du solénoïde est maintenu a une valeur de pointe après la montée par rampe initiale pour assurer un fonctionnement correct, il est alors ensuite réduit à un niveau de maintien plus réduit afin d'éviter les problèmes thermiques et réduire la dissipation énergétique. La durée du courant de pointe est fixée par un condensateur externe. Les niveaux de maintien et de pointe du courant, ainsi que la fréquence PWM, peuvent être réglés indépendamment avec des résistances externes. Le contrôleur de solénoïde DRV110 limite sa propre alimentation de VIN à 15 V, qui correspond aussi à la tension du pilote de grille d'un composant de commutation externe.The peak current duration is set with an external capacitor. The current ramp peak and hold levels, as well as PWM frequency, can be independently set with external resistors. The DRV110 limits its supply at VIN to 15V, which is also the gate drive voltage of an external switching device.
Caractéristiques
- Internal Zener Diode on Supply Pin for High-Voltage Operation
- 120 and 230V AC Supply Through Rectifier and RS Resistor
- 24V, 48V, and Higher DC Supply Through RS Resistor
- Drives an External MOSFET With PWM to Control Solenoid Current
- External Sense Resistor for Regulating Solenoid Current
- Fast Ramp-Up of Solenoid Current to Ensure Activation
- Solenoid Current is Reduced in Hold Mode for Lower Power and Thermal Dissipation
- Ramp Peak Current, Keep Time at Peak Current, Hold Current, and PWM Clock Frequency Can Be Set Externally. They Can Also Be Operated at Nominal Values Without External Components
- Protection
- Thermal Shutdown
- Undervoltage Lockout (UVLO)
- Optional STATUS Output
- Operating Temperature Range: –40ºC to +125ºC
- 8-Pin and 14-Pin TSSOP Package Options
Applications
- Electromechanical drivers
- Solenoids
- Valves
- Relays
- Contactors
- Switchgear
- Pneumatics
- White goods
- Solar, transportation
- Smart grid
- Power distribution
Functional Block Diagram
Publié le: 2012-06-07
| Mis à jour le: 2022-03-11
