Texas Instruments PHY Ethernet 10BASE-T1L IEEE 802.3CG DP83TD510E
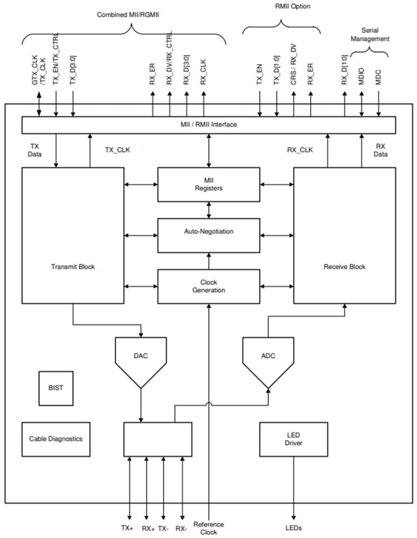
Le PHY Ethernet 10BASE-T1L IEEE 802.3CG DP83TD510E de Texas Instruments est un émetteur-récepteur Ethernet de couche physique ultra-faible puissance conforme à la norme IEEE 802.3cg 10Base-T1L. Le PHY dispose d'une architecture de récepteur couplé au bruit très faible, permettant une longue portée du câble et une très faible dissipation de puissance. Le DP83TD510E dispose d'une terminaison MDI externe pour prendre en charge les exigences de sécurité intrinsèques. Il s'interface avec la couche MAC via MII, MII réduite (RMII), RGMII et le mode maître à faible puissance RMII 5 MHz. Il prend également en charge le mode dos-à-dos RMII pour les applications qui nécessitent une extension de portée de câble au-delà de 2000 mètres. Il prend en charge une sortie d'horloge de référence de 25 MHz pour synchroniser d'autres modules sur le système. Le DP83TD510E de Texas Instruments offre des outils de diagnostic de câble intégrés avec des capacités d'auto-test et de bouclage intégrées pour faciliter la conception ou le débogage.Caractéristiques
- Longue portée du câble
- 2000 mètres+ avec 1 V p2p
- 2000 mètres+ avec 2,4 V p2p
- Ultra-faible puissance
- 38 mW pour mode 1 V p2p
- 82 mW pour mode 2,4 V p2p
- Conforme à IEEE 802.3cg 10Base-T1L
- CEI 61000-4-4 EFT ±4 kV à 5 kHz, 100 kHz
- CEI 61000-4-5 Surtension ±2 kV à 1,2/50 µs, 8/20 µs
- CEI 61000-4-2 décharge par contact ±4 KV, décharge d’air ±8 KV
- interface MAC
- Mode MII
- Mode maître/esclave RMII
- Mode RGMII
- Mode principal RMII basse consommation 5 MHz
- mode dos-à-dos RMII pour un prolongateur de la gamme
- CISPR22 classe d'émissions de radiation B
- Raccordements MDI externes pour la sécurité intrinsèque
- Source d’alimentation
- Opérations d'alimentation unique à partir de 3,3 V
- Opérations d'alimentation bipolaire symétrique pour la dissipation d'alimentation la plus faible
- Tensions E/S (1,8 V, 2,5 V ou 3,3 V)
- Kit d'outils de diagnostic
- Détection de câbles ouverts et courts
- Indicateur de qualité du signal (SQI) pour la dégradation des câbles
- Diagnostics des câbles de liaison actifs (ALCD)
- Sortie d'horloge (25 MHz, 50 MHz (RMII principal))
- Protection ESD HBM ±6 kV sur les broches MDI
- Plage de température de fonctionnement de -40° C à +105° C
- Boîtier à 32 broches avec pas de 0,5 mm, de 5 mm x 5 mm
Applications
- Immotique
- Contrôleurs CVC
- Ascenseurs et escalators
- Sécurité incendie
- Automatisation des procédés
- Transmetteurs et commutateurs de terrain
- Automatisation et commande d'usine
Schéma fonctionnel
Publié le: 2021-01-18
| Mis à jour le: 2023-08-09
