Texas Instruments Émetteurs-récepteurs PHY Ethernet DP83867IR/DP83867CR
Les émetteurs-récepteurs PHY Ethernet DP83867IR/DP83867CR de Texas Instruments sont des émetteurs-récepteurs de couche physique (PHY) complets, robustes et à faible puissance, avec des sous-couches PMD intégrées pour prendre en charge les protocoles Ethernet 1000BASE-T, 10BASE-Te et 100BASE-TX. Les DP83867IR/DP83867CR dépassent les 8 kV de la norme CEI 61000-4-2 (contact direct) et sont optimisés pour la protection DES.Le DP83867IR/DP83867CR est conçu pour mettre en œuvre facilement des réseaux locaux Ethernet 10/100/1 000 Mbit/s. Il s'interface directement avec le support à paire torsadée via un transformateur externe et directement avec la couche MAC via l'interface Gigabit indépendante du support (GMII) IEEE 802.3, l'interface indépendante du support (MII) standard IEEE 802.3 ou le GMII réduit (RGMII). Le boîtier QFP prend en charge GMII/MII/RGMII, tandis que le boîtier QFN prend en charge RGMII.
Le DP83867IR/DP83867CR de Texas Instruments synchronise des horloges de précision, y compris une sortie horloge Ethernet synchrone. Il fournit une détection de début de trame IEEE 1588 et présente une faible latence. À pleine puissance utile, le DP83867IR/DP83867CR ne consomme que 490 mW (PAP) et 457 mW (RGZ). Wake on LAN peut être utilisé pour réduire la consommation d'énergie du système.
Caractéristiques
- Latence RGMII ultra-faible TX de < 90 ns,="" rx=""><>
- Conforme à TSN (Time Sensitive Network)
- Faible consommation d'énergie de 457 mW
- Dépasse la protection DES de 8 000 V de la norme CEI 61000-4-2
- Conforme aux normes d'émission EN55011 classe B
- 16 modes de retard RGMII programmables sur RX/TX
- Résistances de terminaison MDI intégrées
- Impédance de terminaison MII/GMII/RGMII programmable
- Détection de paquets WoL (Wake on LAN)
- Sortie horloge synchronisée de 25 MHz ou 125 MHz
- Détection de début de trame pour horodatage IEEE 1588
- Mode miroir RJ45
- Entièrement compatible avec la spécification IEEE 802.3 10BASE-Te, 100BASE-TX et 1000BASE-T
- Diagnostic de câble
- Options d'interface MAC MII, GMII et RGMII
- Tension d'E/S configurable (3,3 V, 2,5 V, 1,8 V)
- Mode de chute de liaison rapide
- Prise en charge de JTAG
Applications
- Commandes de moteurs
- Automatisation d'usine industrielle
- Prise en charge de bus de terrain
- Informatique industrielle intégrée
- Infrastructure de communications filaires et sans fil
- Test et mesure
- Produits électroniques grand public
Vidéos
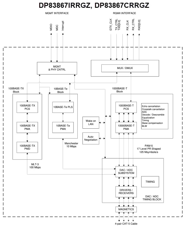
Schéma de principe fonctionnel
