Texas Instruments Contrôleur d'affichage numérique DLPC6540
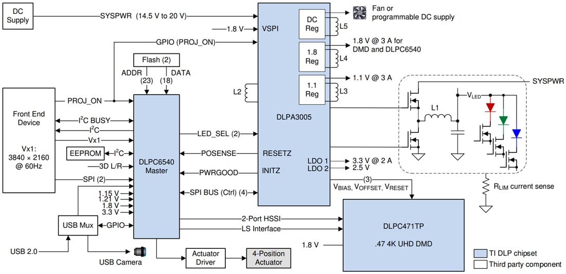
Le contrôleur d’affichage numérique DLPC6540 de Texas Instruments fait partie du chipset d’affichage UHD 4K DLP® de TI. Le contrôleur d’affichage DLPC6540, le DMD DLP471TP et le DLPA3005 comprennent le chipset. Cette solution est adaptée aux systèmes d’affichage nécessitant une haute résolution et une luminosité dans un petit format. Le contrôleur d’affichage DLPC6540 de Texas Instruments doit toujours être utilisé avec le DMD DLP471TP et le circuit intégré de gestion d’alimentation DLPA3005 par application pour assurer un fonctionnement fiable.Caractéristiques
- Le contrôleur DLPC6540 prend en charge une résolution ultra haute définition jusqu’à 4K à l’aide du dispositif à micro-miroirs numérique (DMD) DLP471TP
- Jusqu’à 4K UHD à 60 Hz
- Jusqu'à 240 Hz à 1080 p
- Jusqu'à 120 Hz (3D) à 1080 p
- Fournit un port d'entrée vidéo HS V-by-One® avec une, deux, quatre ou huit voies
- Une horloge pixel prend en charge jusqu’à 600 MHz
- Débit de transmission en entrée jusqu'à 3,0 Gbit/s
- Formats d'entrée pris en charge
- RGB et YCbCr
- 4:4:4, 4:2:2, 4:2:0
- Processeur Arm® Cortex-R4F interne avec UVF
- 88 GPIO configurables
- Générateur PWM programmable
- Minuteurs de capture et de retard programmables
- Contrôleur OTG USB 2.0 haut débit
- Contrôleurs de type maître/esclave SPI
- Contrôleurs maître/esclave I2C
- Contrôleurs UART
- Contrôleurs d'interruption
- Moteur de déformation
- Correction de la distorsion trapézoïdale 1D, 2D et 3D améliorée
- Correction optique (par ex., pour une distorsion courte portée, une distorsion radiale et une distorsion latérale de couleur)
- Traitement d'image supplémentaire
- Noir DynamicBlack
- Conversion de fréquence d'image
- Réglage des coordonnées de couleur
- Réglage de la température de couleur blanche
- Degamma Programmable
- Multiplexage spatio-temporel
- Prise en charge intégrée de l'affichage 3-D
- Affichage et capture d'écran de démarrage
- Mémoire de trame intégrée de 2 G-bit éliminant le besoin d'une mémoire externe à haute vitesse
- Prise en charge de la mémoire externe
- Mémoire flash parallèle pour séquences µP et PWM
- Mémoire flash secondaire facultative pour capturer et déjouer le démarrage
- Contrôle de système
- Commande de pilote d'alimentation et de réinitialisation DMD
- Bascule d'image horizontale et verticale DMD
- Prise en charge d'analyses de limite de la norme JTAG
- Prend en charge les systèmes de projecteurs à LED
Applications
- Téléviseur mobile intelligent
- Projecteur mobile
- Signalétique numérique
Schéma fonctionnel
Publié le: 2020-10-21
| Mis à jour le: 2024-09-06
