Texas Instruments DAC31x2EVM Evaluation Modules (EVMs)
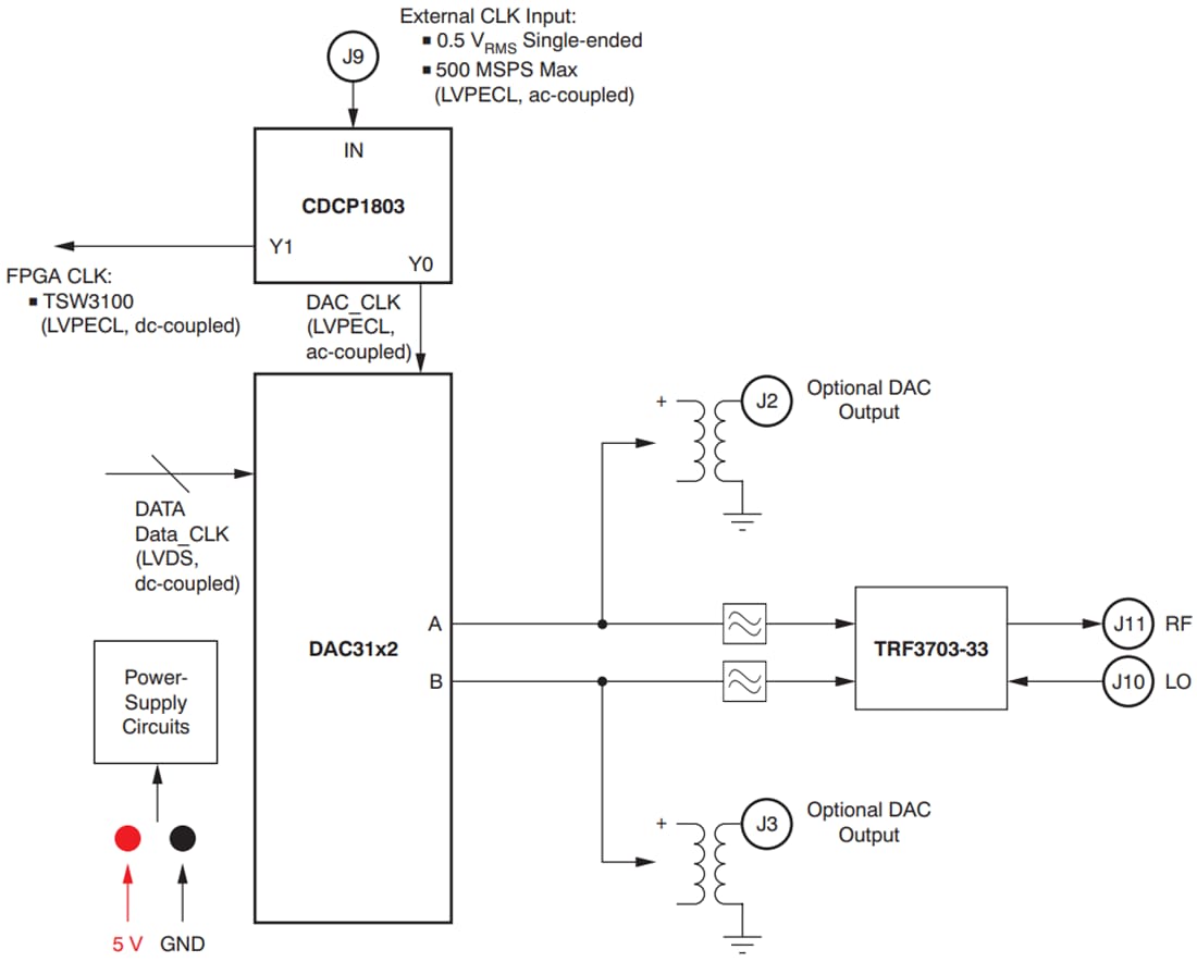
Texas Instruments DAC31x2EVM Evaluation Modules (EVMs) are circuit boards that allow designers to evaluate the performance of dual-channel 10-bit or 12-bit digital-to-analog converters (DACs). This DAC comes with 10- or 12-byte wide DDR LVDS data input and very low power, size, and latency. The evaluation module provides a flexible environment to test the DAC31x2 with or without a direct RF TRF370333, a 350MHz to 4.0GHz Quadrature Modulator, for upconverting I/Q outputs from the DAC to RF. The evaluation module and the TSW3100 pattern generator card can be used to perform a wide range of tests. The TSW3100 generates the test patterns fed to the DAC31x2 through an LVDS port. The DAC31x2EVM has a clock chip, the CDCP1803, which can be used to synchronize the TSW3100 board to the Texas Instruments DAC31x2EVM.Features
- Comprehensive test capability for the DAC31x2 for IF and RF outputs
- Direct connection to TSW3100 pattern generator
- Includes CDCP1803 for clock generation
- Includes TRF370333 for complete transmitter evaluation
- Easy setup: software control is not required
- Adapter connector compatible with Xilinx FPGA evaluation modules with FMC connector
Block Diagram
Publié le: 2019-10-23
| Mis à jour le: 2025-06-26
