Texas Instruments Pilote d'horloge de boucle à verrouillage de Phase CDCUA877
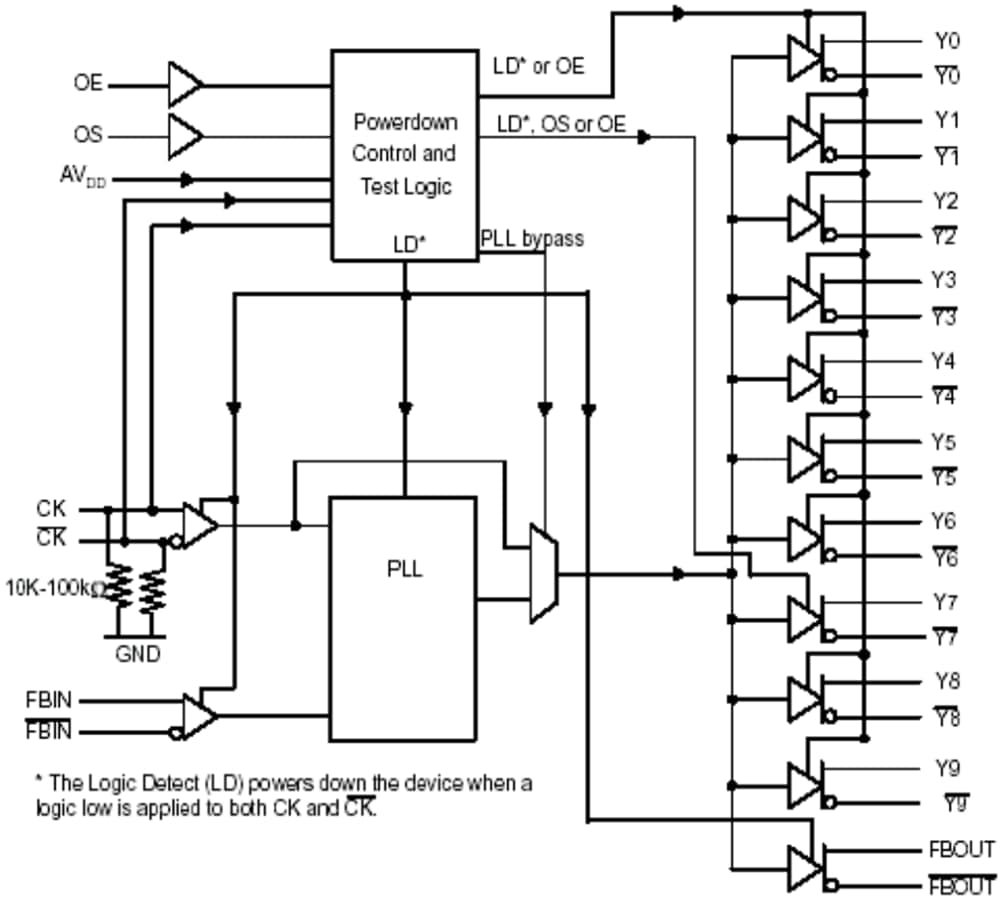
Le pilote d'horloge de boucle de verrouillage de phase CDCUA877 de Texas Instruments est un tampon sans délai, à faible gigue et hautes performances. Il distribue une paire d'entrée d'horloge différentielle (CK, /CK) à 10 paires différentielles de sorties d'horloge (Yn, /Yn) et une paire différentielle de sorties d'horloge de rétroaction (FBOUT, /FBOUT). Les sorties d'horloge sont contrôlées par les horloges d'entrée (CK, /CK), les horloges de retour (FBIN, /FBIN), les broches de contrôle LVCMOS (OE, OS) et l'entrée d'alimentation analogique (AVDD). Lorsque OE est basse, les sorties d'horloge, à l'exception de FBOUT, /FBOUT, sont désactivées tandis que la PLL interne maintient sa fréquence verrouillée. OS (sélection de sortie) est une broche de programme qui doit être reliée à GND ou VDD. Lorsque OS est élevée, OE fonctionne comme décrit précédemment. Lorsque OS et OE sont toutes deux basses, OE n'affecte pas Y7, /Y7, car ces derniers fonctionnent librement. Lorsque AVDD est mis à la terre, la PLL est désactivée et contournée à des fins de test.Lorsque les deux entrées d'horloge (CK, /CK) sont à un niveau logique bas, le dispositif passe en mode basse consommation. Un circuit de détection de la logique d'entrée sur les entrées différentielles, indépendant des tampons d'entrée, détecte la logique à un niveau bas et fonctionne dans un état de faible consommation où toutes les sorties, la rétroaction et la PLL sont désactivées. Lorsque les entrées d'horloge passent d'un niveau logique bas à des signaux différentiels, la PLL se remet en marche. Les entrées et les sorties sont activées et la PLL obtient un verrouillage de phase entre la paire d'horloges de rétroaction (FBIN, /FBIN) et la paire d'horloges d'entrée (CK, /CK) dans le temps de stabilisation spécifié. Le CDCUA877 Texas Instruments peut suivre une horloge à spectre étalé (SSC) pour réduire les EMI. Ce composant fonctionne de -40° C à 85° C).
Caractéristiques
- Pilote d'horloge à boucle de verrouillage de Phase 1,8 V/1,9 V pour les applications Double débit de données (DDR II)
- Compatible avec horloge à spectre étalé
- Fréquence de fonctionnement de 125 MHz à 410 MHz
- Fréquence d'application de 160 MHz à 410 MHz
- Faible consommation de courant < 200 mA (std)
- Scintillement faible de ±40 ps (Cycle-Cycle)
- Déviation de sortie faible de 35 ps
- Temps de stabilisation < 6 µs
- Distribue une entrée d'horloge différentielle à dix sorties différentielles
- Mbga à 52 billes (MicroStar Junior™ BGA, pas de 0,65 mm)
- Les broches de rétroaction externes (FBIN, FBIN) sont utilisées pour synchroniser les sorties avec les horloges d'entrée
- Satisfait ou dépasse la norme CUA877/CAU878 PLL pour PC2-3200/4300/5300/6400o
- Entrées à sécurité intégrée
Schéma logique
