Texas Instruments Jauge de charge autonome bq34Z100-R2
La jauge de charge autonome bq34Z100-R2 de Texas Instruments est une jauge de charge Impedance Track™ pour les batteries / piles Li-ion, PbA, NiMH et NiCd et fonctionne indépendamment des configurations de cellules de batteries / piles en série. Les batteries /piles de 3 V à 16,7 kV peuvent être facilement prises en charge via un circuit de conversion de tension externe contrôlé automatiquement pour réduire la consommation d'énergie du système. Le composant bq34Z100-R2 fournit plusieurs options d'interface, notamment un périphérique I2C, un périphérique HDQ, une ou quatre LED directes et une broche de sortie d'alerte. Le bq34Z100-R2 de Texas Instruments prend en charge une extension de port externe pour plus de quatre LED.Caractéristiques
- Prend en charge les chimies Li-ion, LiFePO4, PbA, NiMH et NiCd
- Estimation de capacité utilisant la technologie brevetée Impedance Track™ pour les batteries / piles de 3 V à 16,7 kV
- Compensation de vieillissement
- Compensation d'auto-décharge
- Prend en charge des capacités de batterie / pile jusqu'à 7 000 Ah avec des options de configuration standard
- Prend en charge des courants de charge et de décharge jusqu'à 8 160 A avec des options de configuration standard
- Prend en charge les interfaces de communication à un seul fil I2C et HDQ à deux fils avec un système hôte
- Prise en charge de thermistance CTN externe
- Authentification SHA-1/HMAC
- Contrôle d'affichage direct à une ou quatre LED
- Écran à cinq LED et supérieur via l'extension de port
- Modes d'alimentation réduite (conditions standard de plage de fonctionnement du bloc-batterie)
- Fonctionnement NORMAL < 145 µA (moyen)
- < 84 µA (moyenne) en mode VEILLE
- < 30 µA (moyenne) en mode veille complète
- Boîtier TSSOP à 14 broches
Applications
- Véhicules électriques légers
- Instrumentation médicale
- Radios mobiles
- Outils électriques
- Alimentation sans interruption (ASI)
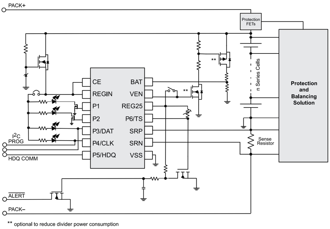
Schéma simplifié
Publié le: 2023-01-20
| Mis à jour le: 2023-02-09
