Texas Instruments BQ298xyz Voltage, Current & Temperature Protectors
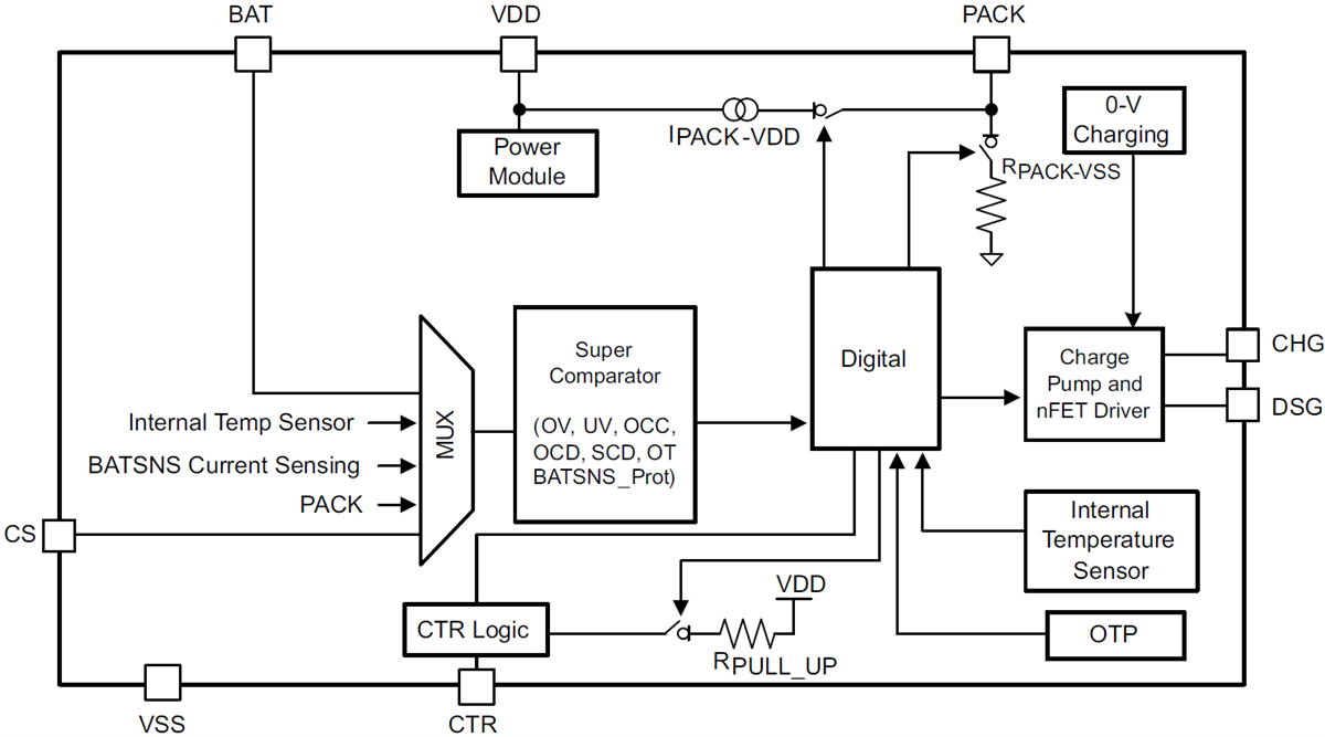
Texas Instruments BQ298xyz Voltage, Current, and Temperature Protectors feature integrated charge-pump FET drivers and provide high-side primary battery cell protection for 1-series Li-Ion and Li-Polymer batteries. This feature enables consistent Rdson across cell voltages. For better system thermal performance, the bq2980 device’s accuracy enables using a sense resistor as low as 1mΩ. The CTR pin in the BQ298xyz device can be configured to override the FET driver by host control to create a system reset or shutdown function. The CTR pin can also be configured to connect an external Positive Temperature Coefficient (PTC) thermistor for FET OT protection to the internal die temperature sensor.Features
- Voltage protection
- ±10mV Overvoltage (OV)
- ±20mV Undervoltage (UV)
- Current protection
- ±1mV Overcurrent in charge (OCC)
- ±1mV Overcurrent in discharge (OCD)
- ±5mV Short Circuit in discharge (SCD)
- Temperature protection
- Overtemperature (OT)
- Undertemperature (UT)
- Current consumption
- 4µA NORMAL mode
- 0.1µA maximum SHUTDOWN mode
- Additional functionalities:
- Supports as low as a 1mΩ sense resistor (RSNS)
- High-side protection
- High Vgs FET drive
- 0V charging
- CTR pin for FET override control for system reset/shutdown
- Configure CTR for second OT protection through an external PTC thermistor
- Package
- 1.50mm × 1.50mm × 0.37mm 8-pin X2QFN
Applications
- Smartphones
- Tablets
- Power bank
- Wearables
Functional Block Diagram
Publié le: 2018-06-19
| Mis à jour le: 2024-07-23
