Texas Instruments Protecteur de surtension bq2969
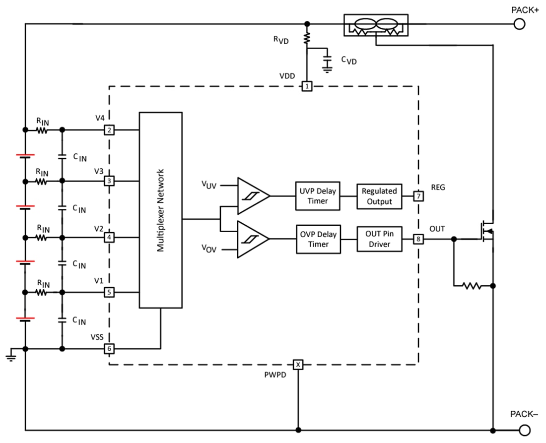
Le protecteur de surtension bq2969 de Texas Instruments est un protecteur de surtension à faible puissance et haute précision avec une alimentation de sortie régulée à 3 mA pour les applications de blocs de batterie Li-ion et LiFePO4 (LFP). Chaque cellule d’empilement de cellules 2-series à 4-series est surveillée individuellement pour détecter une surtension. En cas de détection d’une surtension sur n’importe quelle cellule, un minuteur de délai fixe en interne est initié. À l’expiration du minuteur, la broche de sortie est déclenchée dans son état actif pour indiquer qu’une condition de surtension s’est produite.L’alimentation de sortie régulée fournit jusqu’à 3 mA de courant de sortie pour piloter des circuits toujours actifs, tels qu’un oscillateur d’horloge en temps réel (RTC). La gamme bq2969 dispose d’une fonction d’auto-désactivation qui éteint la sortie régulée si la tension d'une cellule tombe en dessous d’un seuil de sous-tension programmable, ce qui empêche l’épuisement de la batterie.
Le bq2969 de Texas Instruments fournit un fonctionnement avec une consommation électrique exceptionnellement faible, ne consommant que le 1,23 µA en fonctionnement normal (à l’exclusion du courant de charge du régulateur) et descendant à 0,25 uA en cas de sous-tension. Même en cas de sous-tension, le dispositif peut toujours détecter une condition de surtension sur n’importe quelle autre cellule (ce qui peut se produire dans un pack déséquilibré) et activer la broche de sortie.
Caractéristiques
- Protection contre les surtensions (OVP) des cellules 2-series, 3-series et 4-series
- Seuil OVP programmé en usine (3,6 V à 5,2 V) avec précision de ±12 mV
- Minuteur à délai fixe pour déclencher la sortie de pilote FET (options 0,25 s à 6,5 s)
- Options de broches de sortie
- Actif haut
- Drain ouvert — abaissement actif
- Dain ouvert — abaissement inactif
- Sortie régulée à 3 mA intégrée programmable à 3,8 V, 3,3 V, 3,15 V, 3,0 V, 2,5 V, 1,8 V ou 1,5 V
- Seuil de détection de sous-tension (UV) programmé en usine (de 1 V à 4,15 V) pour désactiver le régulateur
- La protection contre les surtensions (OVP) reste opérationnel même en cas de sous-tension
- Modes d’alimentation multiples
- Mode NORMAL - sans OV ni UV : ICC ≈ 1,23 µA
- Mode sous-tension - UV détectée : ICC ≈ 0,25 µA
- Mode surtension - OV détectée : ICC ≈ 19 µA
- Faible courant de fuite par entrée de cellule < 100="">
- Faible encombrement du boîtier WSON (2 mm × 2 mm) à 8 broches
Applications
- Ordinateur portable
- Ultraportables
- Électronique médicale portable
- Systèmes de batterie de secours ASI
Schéma fonctionnel
