Texas Instruments Module d'évaluation BQ27Z558EVM-084
Le module d'évaluation BQ27Z558EVM-084 de Texas Instruments est conçu pour évaluer la jauge de batterie BQ27Z558 avec la technologie Impedance Track™. La jauge à essence des batteries BQ27Z558 communique via des interfaces à un fil compatibles I2C et HDQ. Ce module d'évaluation fonctionne à une tension d'entrée typique de 3,6 V. Le module de circuit comprend le circuit intégré (CI) BQ27Z558 et tous les autres composants nécessaires pour surveiller et prédire la capacité des batteries lithium-ion (Li-ion) ou lithium-polymère (li-polymère) à cellule à série unique. Ce module est idéal pour les smartphones, les appareils photo numériques et les caméras vidéo, les tablettes informatiques, les dispositifs de santé portables et mobiles et les dispositifs audio mobiles.Caractéristiques
- Système d'évaluation complet pour la jauge à gaz BQ27Z558 avec la technologie Impedance Track™
- Module de circuit rempli pour une configuration rapide
- Logiciel d'ordinateur personnel (PC) qui permet la configuration et l'enregistrement des données pour l'analyse du système
- Communication E/S I2C de 1,2 V
Applications
- Smartphones
- Appareils photo numériques et caméras vidéo
- Tablette informatique
- Dispositifs de santé portables et wearables
- Appareils audio portables
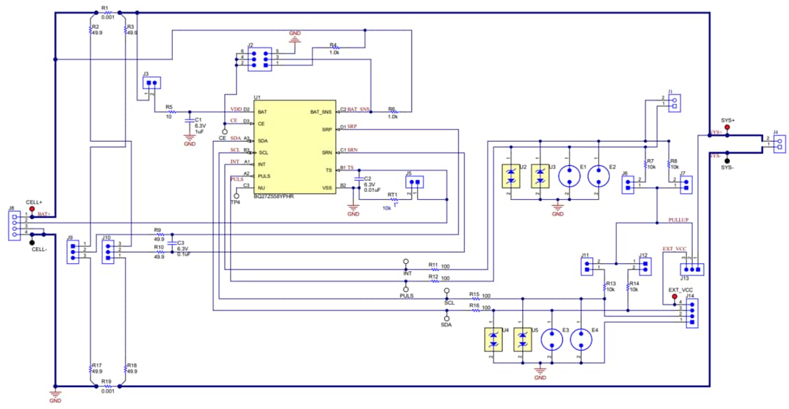
Schéma
Publié le: 2024-01-16
| Mis à jour le: 2024-02-09
