Texas Instruments Chargeur de batterie Buck à 1-2 cellules bq25306
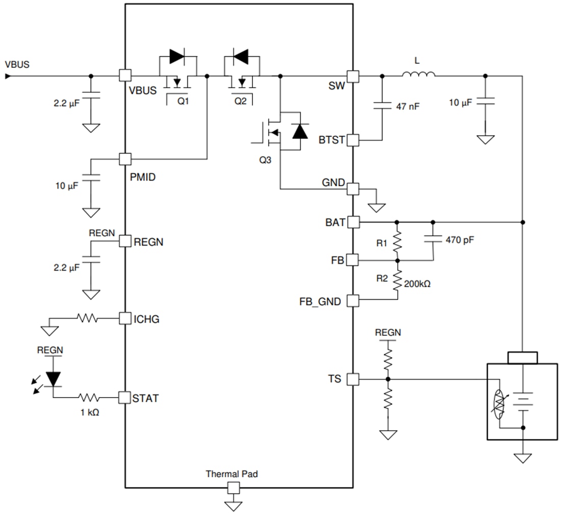
Le chargeur de batterie Buck à 1 ou 2 cellules bq25306 de Texas Instruments est un chargeur de batterie autonome à mode de commutation hautement intégré pour les batteries Li-ion, Li-polymère et LiFePO4 à 1 cellule et 2 cellules. Le bq25306 prend en charge la tension d'entrée de 4,1 V à 17 V et un courant de charge rapide de 3 A. La topologie de détection de courant intégrée du composant permet un haut rendement de charge et un faible coût de nomenclature. Le faible courant de repos de 200 nA, le meilleur de sa catégorie, permet d'économiser l'énergie de la batterie et de maximiser le temps de stockage des dispositifs portables. Le bq25306 est disponible dans un boîtier WQFN de 3 mm x 3 mm pour faciliter l'implantation à 2 couches et les applications à espace limité.Le bq25306 de Texas Instruments fournit jusqu'à 3 A un courant de charge continu à des batteries à une cellulle (1 S) ou à deux cellules en série (2 S). Le dispositif est doté d'une fonction de charge rapide pour les dispositifs portables. Sa régulation de tension d'entrée fournit une puissance de charge maximale à la batterie à partir d'une source d'entrée. La solution est hautement intégrée, avec un FET de blocage inverse en entrée (RBFET, Q1), un FET de commutation côté haut (HSFET, Q2) et un FET de commutation côté bas (LSFET, Q3).
Caractéristiques
- Chargeur autonome et facile à configurer
- Chargeur buck synchrone à commutation synchrone haute efficacité de 1,2 MHz
- Efficacité de charge de 92,5 % à 2 A à partir d'une entrée de 5 V pour une batterie à 1 cellule
- Efficacité de charge de 91,8 % à 2 A à partir d'une entrée de 9 V pour une batterie à 1 cellule
- Efficacité de charge de 95% à 2 A depuis une entrée de 12 V pour une batterie à 2 cellules
- Entrée simple pour prendre en charge l'entrée USB et les adaptateurs haute tension
- Prend en charge une plage de tension d'entrée de 4,1 V à 17 V avec une tension d'entrée nominale maximale absolue de 28 V
- Gestion de l’alimentation dynamique de la tension d’entrée (VINDPM) suivi de la tension de la batterie
- Intégration élevée
- MOSFET à blocage inverse et commutation synchrone intégrés
- Détection du courant de charge et entrée interne
- Compensation de boucle interne
- Diode d'amorçage intégrée
- Tension de charge programmable de 3,4 V à 9,0 V
- 3,0 A en courant maximal de charge rapide
- 200 nA en courant de fuite de batterie faible à 4,5 V VBAT
- 4,25 µA en courant d'alimentation VBUS en mode de désactivation de CI
- Régulation thermique du courant de charge à 120 °C
- Courant de précharge: 10% du courant de charge rapide
- Courant de terminaison: 10% du courant de charge rapide
- Précision de la charge
- Régulation de tension de charge ±0,5 %
- Régulation du courant de charge ±10 %
- Sécurité
- Régulation et arrêt thermiques
- Verrouillage de sous-tension d'entrée (UVLO) et protection contre les surtensions (OVP)
- Protection contre la surcharge de la batterie
- Minuteur de sécurité pour la précharge et la charge rapide
- Charge désactivée si la broche de rétroaction de la batterie FB est ouverte ou courte
- Protection contre la température de la batterie froide/chaude
- Rapport de défaillance sur la broche STAT
- Disponible en boîtier 16 broches de 3 mm x 3 mm WQFN
Applications
- Haut-parleur sans fil
- Jeux
- Chargeur de berceau
- Applications médicales
Application simplifiée
Publié le: 2020-12-18
| Mis à jour le: 2025-04-25
