Texas Instruments Chargeur de batterie en mode commuté bq25300
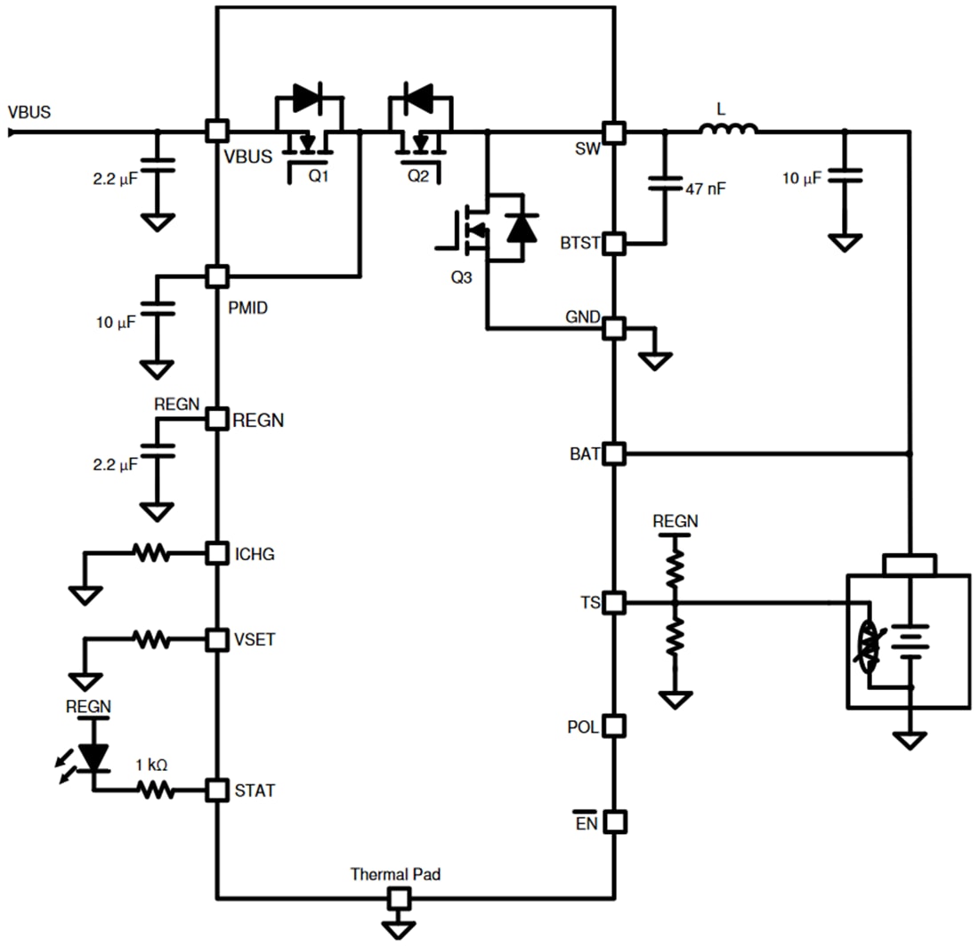
Le chargeur de batterie à mode commuté bq25300 de Texas Instruments est un chargeur de batterie à mode commuté autonome hautement intégré pour les batteries Li-ion et Li-polymère à 1 cellule et LiFePO4. Le bq25300 prend en charge une tension d'entrée de 4,1 V à 17 V et un courant de charge rapide de 3 A. La topologie de détection de courant intégrée du composant permet un haut rendement de charge et un faible coût de nomenclature. Le meilleur courant de repos de 200 nA de sa catégorie préserve l'énergie de la batterie et maximise la durée de conservation des appareils portables. Sa régulation de tension d'entrée fournit une puissance de charge maximale à la batterie à partir d'une source d'entrée. La solution est hautement intégrée, avec un FET de blocage inverse en entrée (RBFET, Q1), un FET de commutation côté haut (HSFET, Q2) et un FET de commutation côté bas (LSFET, Q3).Le bq25300 Texas Instruments dispose d'une détection de courant intégrée sans perte pour réduire la perte de puissance et le coût de nomenclature avec un nombre minimal de composants. Il intègre également une diode d'amorçage pour le pilote de grille côté haut et un moniteur de température de batterie pour simplifier la conception du système. Le dispositif initie et termine un cycle de chargement sans contrôle de l'hôte. La tension de charge et le courant de charge du bq25300 sont définis par des résistances externes. Le dispositif détecte le réglage de la tension de charge au démarrage et charge la batterie en quatre phases: court-circuit de batterie, pré-conditionnement, courant constant et tension constante. À la fin du cycle de charge, le chargeur se termine automatiquement si le courant de charge est inférieur au seuil de courant de terminaison et que la tension de la batterie est supérieure au seuil de recharge. Lorsque la tension de la batterie tombe en dessous du seuil de recharge, le chargeur démarre automatiquement un autre cycle de charge.
Le chargeur offre diverses caractéristiques de sécurité pour le chargement de la batterie et le fonctionnement du système. Ils comprennent la surveillance de la température de la batterie basée sur une thermistance NTC (coefficient de température négative), un minuteur de sécurité de charge, une protection contre les surtensions et les surintensités d'entrée, ainsi qu'une protection contre les surtensions de la batterie. La protection contre les broches ouvertes et les courts-circuits est également intégrée pour protéger contre la broche de réglage du courant de charge ICHG ouverte accidentellement ou court-circuit vers GND. La régulation thermique régule le courant de charge pour limiter la température de la puce en cas de fonctionnement à haute puissance ou de hautes températures ambiantes. La sortie de broche STAT indique l'état de charge et les défaillances. Lorsque la tension d'entrée est retirée, le dispositif entre automatiquement en mode HiZ avec un courant de fuite très faible de la batterie vers le chargeur. Le bq25300 est disponible en boîtier WQFN fin de 3 mm x 3 mm.
Caractéristiques
- Chargeur autonome et facile à configurer
- Chargeur buck synchrone à commutation synchrone haute efficacité de 1,2 MHz
- Efficacité de charge de 92,5 % à 2 A à partir d'une entrée de 5 V pour une batterie à 1 cellule
- Efficacité de charge de 91,8 % à 2 A à partir d'une entrée de 9 V pour une batterie à 1 cellule
- Entrée simple pour prendre en charge l'entrée USB et les adaptateurs haute tension
- Prend en charge une plage de tension d'entrée de 4,1 V à 17 V avec une tension d'entrée nominale maximale absolue de 28 V
- Gestion de l’alimentation dynamique de la tension d’entrée (VINDPM) suivi de la tension de la batterie
- Haute intégration
- MOSFET à blocage inverse et commutation synchrone intégrés
- Détection du courant de charge et entrée interne
- Compensation de boucle interne
- Diode d'amorçage intégrée
- Tension de charge : 3,6 V / 4,05 V / 4,15 V / 4,2 V
- Courant de charge rapide maximal 3,0 A
- Faible courant de fuite de batterie de 200 nA à 4,5 V VBAT
- Courant d'alimentation VBUS 4,25 µA en mode de désactivation CI
- Régulation thermique du courant de charge à 120° C
- Courant de précharge : 10 % du courant de charge rapide
- Courant de terminaison : 10 % du courant de charge rapide
- Précision de la charge
- Régulation de tension de charge ±0,5 %
- Régulation du courant de charge ±10 %
- Sécurité
- Régulation et arrêt thermiques
- Verrouillage de sous-tension d'entrée (UVLO) et Protection contre les surtensions (OVP)
- Protection contre la surcharge de la batterie
- Minuteur de sécurité pour la précharge et la charge rapide
- Charge désactivée si la broche de réglage du courant ICHG est ouverte ou courte
- Protection contre la température de la batterie froide/chaude
- Rapport de défaillance sur la broche STAT
- Disponible en boîtier WQFN 3x3-16
Applications
- Haut-parleur sans fil
- Lecteur de codes-barres
- Jeux
- Chargeur de berceau
- Outil électrique sans fil
- Immotique
Application simplifiée
