Texas Instruments IC de chargeur de batterie linéaire BQ25186
L'IC de chargeur de batterie linéaire de Texas Instruments BQ25186 se concentre sur une petite taille de solution et un faible courant de repos pour étendre la vie de la batterie. Le dispositif est disponible dans un boîtier petit, sans plomb et avec une plaquette thermique. Il peut prendre en charge un chargement jusqu'à 1 A et des charges système jusqu'à 3 A. La batterie utilise un profil de charge LiFePO4 ou Li-ion standard avec trois phases : courant continu, précharge et tension constante. La régulation thermique fournit le courant de charge maximal tout en gérant la température du dispositif. Le chargeur est également optimisé pour chargement de batterie à batterie avec une exploitation tension d'entrée 3 V minimum et peut supporter les transitoires de ligne maximum absolus 25 V. Le BQ25186 de Texas Instruments offre une large plage VIN opérationnelle pour les sources à haute impédance telles que les cellules solaires et l'alimentation sans fil. Le dispositif intègre une entrée à bouton-poussoir unique pour réduire l'empreinte totale de la solution.Caractéristiques
- Chargeur de batterie linéaire 1 A
- Plage de fonctionnement de la tension d'entrée de 3,0 V à 18 V pour le chargement batterie à batterie, les adaptateurs USB et les sources à grande résistance
- Tension de régulation de la batterie configurable avec une précision de 0,5 % de 3,5 V à 4,65 V par incréments de 10 mV
- Compatible avec les chimies Li-ion, Li-Poly et LiFePO4
- Courant de charge rapide configurable de 5 mA à 1 A
- Résistance de la FET ON de la batterie de 115 mΩ
- Résistance de la FET ON de la batterie de 55 mΩ
- Courant de décharge pouvant atteindre 3 A pour prendre en charge les charges système élevées
- Seuils de profil de chargement NTC configurables, y compris prise en charge JEITA
- Gestion du chemin d'alimentation pour alimenter le système et charger la batterie
- Tension régulée du système (SYS) comprise entre 4,4 V et 5,5 V, ainsi que suivi de la tension de la batterie
- Gestion de l'alimentation dynamique de la tension d'entrée de suivi de la batterie (VINDPM) pour les sources d'entrée à grande résistance
- Courant de repos ultra-faible
- Mode d'arrêt 15 nA
- Mode d'expédition de 3,2 µA avec activation par pression sur le bouton
- 4 µA en mode batterie uniquement
- Adaptateur d'entrée 30 µA IQ en mode veille
- Une entrée de réveil et de réinitialisation à bouton-poussoir
- Protection intégrée contre les défaillances
- Protection contre la surtension d'entrée (VIN_OVP)
- Protection contre les courts-circuits de batterie (BATSC)
- Protection contre les surintensités de batterie (BATOCP)
- Protection de limite de courant d'entrée (ILIM)
- Régulation thermique (TREG) et arrêt thermique (TSHUT)
- Protection contre les défaillances thermiques de la batterie (TS)
- Défaut du Watchdog et du minuteur de sécurité
Applications
- Casque TWS et boîtier de chargement
- Lunettes intelligentes, AR et VR
- Montres intelligentes et autres dispositifs portables
- Automatisation et paiement du commerce de détail
- Immotique
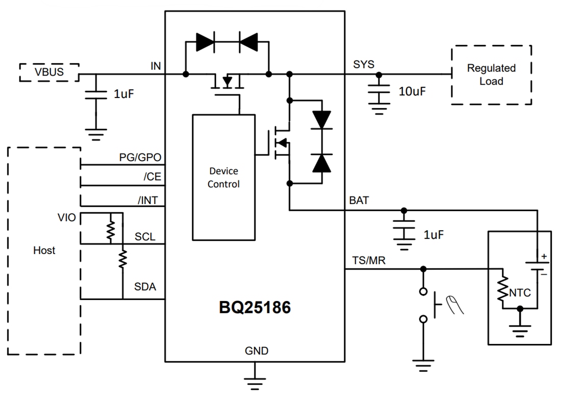
Schéma simplifié
Publié le: 2025-03-24
| Mis à jour le: 2025-04-18
