Texas Instruments Chargeur de batterie linéaire 800 mA bq25176M
Le chargeur de batterie linéaire 800 mA bq25176M de Texas Instruments est un chargeur solaire linéaire intégré pour les batteries Li-Ion, LiFePO4 et Li-Polymère à 1 cellule avec mode de charge continue et suivi de la batterie VINDPM. Le composant dispose d'une seule sortie de puissance qui charge la batterie. Lorsque la charge du système est placée en parallèle avec la batterie, le courant de charge est partagé entre la batterie et le système. Le composant dispose de quatre phases pour charger une batterie Li-Ion/Li-Poly. La charge de ralenti est utilisée pour amener la tension de la batterie jusqu'à VBAT_SHORT. La précharge est utilisée pour récupérer une batterie complètement déchargée. Le courant constant de charge rapide est utilisé pour alimenter le volume de la régulation de charge et de tension pour atteindre une pleine capacité.Dans toutes les phases de charge, une boucle de contrôle interne surveille la température de jonction du CI sur le circuit et réduit le courant de charge si le seuil de température interne est dépassé. Les fonctions de détection de courant de charge et d'étage de puissance bq25176M de Texas Instruments sont entièrement intégrées. La fonction de chargeur dispose de boucles de régulation de courant et de tension de haute précision, d'une terminaison de charge automatique et d'un affichage de l'état de charge. Le courant de charge rapide et la tension de charge sont programmables via des résistances externes. Le seuil de courant de pré-charge et de terminaison suit le réglage du courant de charge rapide.
Caractéristiques
- Tension d'entrée jusqu'à 30 V tolérant
- Gestion dynamique de l'alimentation (VINDPM) basée sur la tension d'entrée suivie de la tension de la batterie
- Mode veille automatique pour une faible consommation d'énergie
- Courant de fuite de batterie 350 nA
- Courant de fuite d'entrée de 80 µA lorsque la charge est désactivée
- Prend en charge les batteries Li-Ion, Li-Poly et LiFePO4 à 1 cellule
- Fonctionnement programmable par résistance externe
- VSET pour régler la tension de régulation de la batterie
- Li-Ion: 4,05 V, 4,15 V, 4,2 V, 4,35 V, 4,4 V
- LiFePO4 : 3,5 V, 3,6 V, 3,7 V
- ISET pour régler le courant de charge de 10 mA à 800 mA
- VSET pour régler la tension de régulation de la batterie
- Caractéristiques de charge
- Courant de précharge 20 % de l'ISET
- Courant de terminaison 10 % de l'ISET
- Gestion de l’alimentation dynamique de la tension d’entrée (VINDPM) suivie de la tension de la batterie pour chargement solaire
- Broche de polarisation pour contrôle de fonction de charge
- Sortie à drain ouvert pour indication d'état et de défaillance
- Sortie à drain ouvert pour indication de bonne alimentation
- Précision élevée
- Précision de la tension de charge ±0,5 %
- Précision du courant de charge ±10 %
- Protection intégrée contre les défaillances
- Protection contre les surtensions 18,1 V IN
- Protection contre les surtensions basées sur VSET
- Protection contre les surintensités 1 000 mA
- Régulation thermique 125° C ; protection d'arrêt thermique 150° C
- Protection contre les courts-circuits OUT
- Protection courte/ouverte des broches ISET, VSET
Applications
- Circuits de poursuite intelligents
- Dispositifs portatifs basse consommation
- Chargeurs solaires auxiliaires
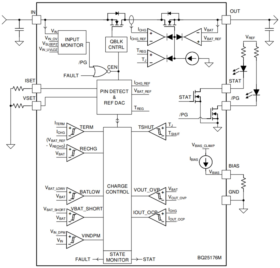
Schéma fonctionnel
Publié le: 2022-12-14
| Mis à jour le: 2024-01-03
