Texas Instruments Chargeur linéaire 800 mA bq25173/bq25173-Q1
Le chargeur linéaire bq25173/bq25173-Q1 800 mA de Texas Instruments est un chargeur linéaire intégré pour supercondensateurs de 1 à 4 cellules destiné aux applications à espace limité. Le composant dispose d'une seule sortie de puissance qui charge le super-condensateur. La charge du système peut être placée en parallèle avec le super-condensateur ; le courant de charge est partagé entre le système et le super-condensateur. Une boucle de contrôle interne surveille la température de jonction du CI pendant la charge et réduit le courant de charge si le seuil de température interne, TREG, est dépassé. Cette caractéristique permet un chargement rapide d'un super-condensateur entièrement déchargé.L'étape de puissance du chargeur et les fonctions de détection de courant de charge du bq25173/bq25173-Q1 de Texas Instruments sont entièrement intégrés. La fonction de chargeur dispose de boucles de régulation de courant et de tension de haute précision, d'un affichage de l'état de charge et d'un contrôle de la fonction de charge. La tension de charge et le courant de charge rapide sont programmables via des résistances externes. Les dispositifs bq25173-Q1 sont qualifiés AEC-Q100 pour les applications automobiles.
Caractéristiques
- Tension d'entrée tolérant jusqu'à 40 V
- Mode veille automatique pour une faible consommation d'énergie
- Courant de fuite de 350 nA
- Courant de fuite d'entrée de 2 µA lorsque la charge est désactivée
- Prend en charge le super-condensateur de 1 à 4 cellules
- Prend en charge le super-condensateur de charge à partir de 0 V
- Fonctionnement programmable de la résistance externe
- Broche FB pour ajuster la tension de régulation du super-condensateur
- ISET pour régler le courant de charge de 10 mA à 800 mA
- Précision élevée
- Précision de tension de charge ±1 %
- Précision du courant de charge ±10 %
- Caractéristiques de charge
- Broche CE pour contrôle de fonction de charge
- Sortie à drain ouvert pour indication d'état et de défaillance
- Sortie à drain ouvert pour indication de bonne alimentation
- Protection intégrée contre les défaillances
- Protection contre les surtensions 18 V IN
- Protection contre les surintensités 1 000 mA
- Régulation thermique 125° C ; protection d'arrêt thermique 150° C
- Protection contre les courts-circuits OUT
- Protection courte/ouverte des broches ISET, VSET
Applications
- Compteur intelligent
- Lecteur de codes-barres
- Équipement médical portable
- Caméra de tableau de bord
Fiches techniques
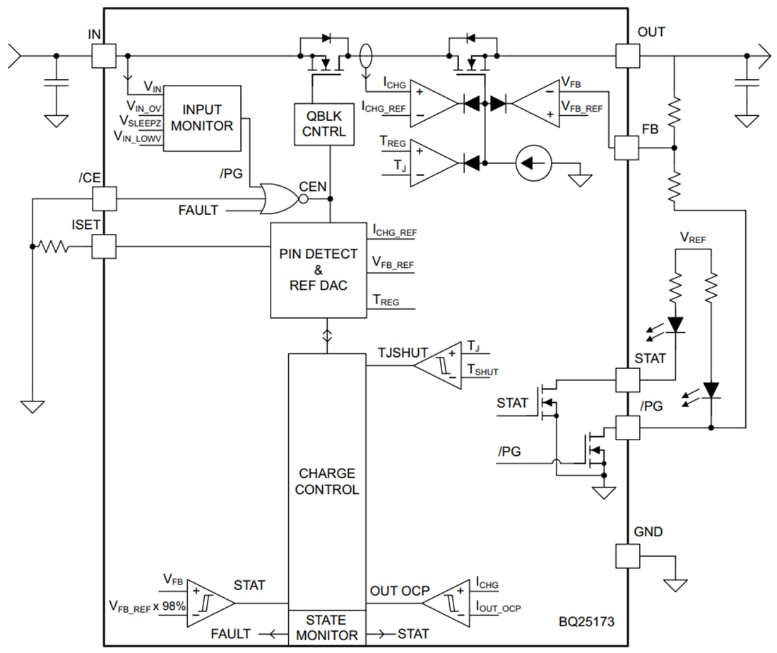
Schéma fonctionnel
Publié le: 2022-01-19
| Mis à jour le: 2023-10-18
