Texas Instruments Chargeur linéaire autonome NiMH bq25172
Le chargeur linéaire autonome NiMH bq25172 de Texas Instruments est un chargeur linéaire intégré de 800 mA pour les batteries NiMH de 1 à 6 cellules. Ces composants sont destinés aux applications industrielles et médicales. Une sortie d'alimentation unique est incluse pour charger la batterie. La charge du système peut être placée en parallèle avec la batterie. Cette option ne peut être effectuée que si la charge moyenne du système n'empêche pas la batterie d'être complètement chargée pendant la durée du minuteur de sécurité. Le courant de charge est partagé entre le système et la batterie lorsque la charge du système est parallèle à la batterie.L'étage de puissance du chargeur et les fonctions de détection de courant de charge bq25172 de Texas Instruments sont entièrement intégrés. Le chargeur dispose d'un courant de haute précision, d'un affichage de l'état de charge et d'une terminaison de charge basée sur minuteur. Le nombre de cellules de la série, le courant de charge et le minuteur de charge sont programmables à travers des résistances externes. La charge intermittente permet à une batterie NiMH de se recharger automatiquement pour une durée de minuterie réduite une fois que sa tension chute en dessous du seuil de recharge.
Caractéristiques
- Tension d'entrée jusqu'à 30 V tolérant
- Mode veille automatique pour une faible consommation d'énergie
- Courant de fuite de batterie 350 nA
- Courant de fuite d'entrée de 85 µA lorsque la charge est désactivée
- Prend en charge NiMH de 1 à 6 cellules avec charge intermittente
- Fonctionnement programmable de la résistance externe
- VSET pour régler le nombre de cellules de la série NiMH de 1 s à 6 s
- ISET pour régler le courant de charge de 10 mA à 800 mA
- TMR pour définir la durée du minuteur de sécurité de charge de 4 heures à 22 heures
- Précision élevée
- Précision de la tension de charge ±0,5 %
- Précision du courant de charge ±10 %
- Caractéristiques de charge
- Entrée de thermistance NTC pour surveiller la température de la batterie
- Charge à température froide et chaude désactivé
- VOUT_OVP réduit à des températures froides
- Broche TS pour le contrôle de fonction de charge
- Sortie à drain ouvert pour indication d'état et de défaillance
- Protection intégrée contre les défaillances
- Protection contre les surtensions 18 V IN
- Protection contre les surtensions basées sur VSET
- Protection contre les surintensités 1 000 mA
- Régulation thermique 125 °C
- Protection d'arrêt thermique 150 °C
- Protection contre les courts-circuits OUT
- Protection court-circuit/ouvert des broches VSET, ISET et TMR
Applications
- Gestion de flotte, suivi d'actifs
- Détecteur de gaz
- Point de vente électronique (ePOS)
- Beauté et toilette
- Brosse à dents électrique
- Oxymètre de pulse
- Moniteur de glycémie
- Thermomètre infrarouge
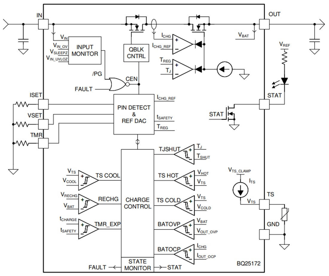
Diagramme fonctionnel
Publié le: 2022-06-21
| Mis à jour le: 2022-09-30
