Texas Instruments Chargeur de batterie linéaire bq25171-Q1
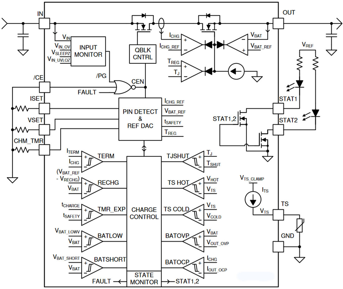
Le chargeur de batterie linéaire bq25171-Q1 de Texas Instruments est un chargeur linéaire de 800 mA de classe automobile pour les applications de batterie NiMH à 1 cellule et 2 cellules Li-Ion, Li-polymère et LiFePO4, en plus d'une cellule jusqu'à 6 cellules. Le composant dispose d'une seule sortie de puissance qui charge la batterie. La charge du système peut être placée en parallèle avec la batterie tant que la charge moyenne du système n'empêche pas la batterie de se recharger complètement pendant la durée du minuteur de sécurité. Lorsque la charge du système est placée en parallèle avec la batterie, le courant de charge est partagé entre l'et la batterie.Le bq25171-Q1 de Texas Instruments dispose de trois phases pour charger une batterie Li-Ion: précharge pour récupérer une batterie entièrement déchargée, courant constant de charge rapide pour alimenter la masse de la charge et régulation de tension pour atteindre une pleine capacité. Le composant charge un NiMH en mode courant constant uniquement et termine le cycle de charge lorsque le minuteur programmable expire ou que la tension de la batterie dépasse le seuil VOUT_OVP. Dans toutes les phases de charge, une boucle de contrôle interne surveille la température de jonction du CI sur le circuit et réduit le courant de charge si le seuil de température interne est dépassé.
Caractéristiques
- Certifié AEC-Q100 pour les applications automobiles
- –40°C ≤ TA 125 C classe de température 1
- Niveau 2 de classification HBM ESD
- Niveau de classification CDM ESD C4B
- Tolérant à la perte de charge de 40 V pour prendre en charge la charge de la batterie de secours directement à partir de la batterie principale, en fonctionnement de 3 V à 18 V
- Mode veille automatique pour une faible consommation d'énergie
- Courant de fuite de batterie 350 nA
- Courant de fuite d'entrée de 2 µA lorsque la charge est désactivée
- Prend en charge la batterie multi-chimie
- Li- Ion 1 à 2 cellules, Li-Poly et LiFePO4
- NiMH de 1 à 6 cellules avec prise en charge de charge de charge intermittente
- Fonctionnement programmable de la résistance externe
- VSET pour régler la tension de régulation de la batterie de 3,5 V à 8,4 V pour Li-Ion ou de 1 à 6 cellules pour NiMH
- ISET pour régler le courant de charge de 10 mA à 800 mA
- CHM_TMR pour définir la chimie de la batterie comme Li+ ou NiMH, et la durée du minuteur de charge
- Précision élevée
- Précision de tension de charge ±0,5 %
- Précision du courant de charge ±10 %
- Caractéristiques de charge
- Courant de précharge 20% de l'ISET
- Courant de terminaison 10% de l'ISET
- Entrée de thermistance NTC pour surveiller la température de la batterie
- Broche CE pour contrôle de fonction de charge
- Deux sorties à drain ouvert pour indication d'état et de défaillance
- Protection intégrée contre les défaillances
- Protection contre les surtensions 18 V IN
- VSET protection CONTRE LES SURTENSIONS basée sur VSET
- protection contre les surintensités 1 000 mA
- Régulation thermique 125°C ; protection d'arrêt thermique 150 C
- Protection contre les courts-circuits OUT
- VSET, ISET, protection court - circuit/Ouvert des broches CHM_TMR
Applications
- Unité de contrôle télématique (TCU)
- Appel d'urgence (eCall)
- Gestion de flotte, suivi d'actifs
- Porte-clés d'entrée sans clé à distance (RKE)
Schéma de principe fonctionnel
Publié le: 2021-04-21
| Mis à jour le: 2022-03-11
