Texas Instruments Chargeur de batterie linéaire bq25170
Le chargeur de batterie linéaire bq25170 de Texas Instruments est un chargeur linéaire intégré de 800 mA pour les batteries Li-Ion, Li-polymère et LiFePO4 à 1 cellule ciblant les applications portables à espace limité. Le composant dispose d'une seule sortie de puissance qui charge la batterie. La charge du système peut être placée en parallèle avec la batterie tant que la charge moyenne du système n'empêche pas la batterie de se recharger complètement pendant la durée du minuteur de sécurité. Lorsque la charge du système est placée en parallèle avec la batterie, le courant de charge est partagé entre l'et la batterie.Le bq25170 de Texas Instruments dispose de trois phases pour charger une batterie Li-Ion : la précharge pour récupérer une batterie entièrement déchargée, le courant constant de charge rapide pour alimenter le gros de la charge et la régulation de tension pour atteindre une pleine capacité. Dans toutes les phases de charge, une boucle de contrôle interne surveille la température de jonction du CI sur le circuit et réduit le courant de charge si le seuil de température interne est dépassé.
L'étape d'alimentation du chargeur et les fonctions de détection du courant de charge sont totalement intégrés. La fonction de chargeur dispose de boucles de régulation du courant et de la tension de haute précision, d'un affichage de l'état de charge et d'une terminaison de charge automatique. La tension de charge et le courant de charge rapide sont programmables à travers des résistances externes. Le seuil de courant de pré-charge et de terminaison suit le réglage du courant de charge rapide.
Caractéristiques
- Tension d'entrée jusqu'à 30 V tolérant
- Mode veille automatique pour une faible consommation d'énergie
- Courant de fuite de batterie 350 nA
- Courant de fuite d'entrée de 85 µA lorsque la charge est désactivée
- Prend en charge 1 cellule Li-Ion, Li-Poly et LiFePO4
- Fonctionnement programmable de la résistance externe
- VSET pour régler la tension de régulation de la batterie :
- Li-Ion: 4,05 V, 4,1 V, 4,2 V, 4,35 V, 4,4 V
- LiFePO4 : 3,5 V, 3,6 V, 3,7 V
- ISET pour régler le courant de charge de 10 mA à 800 mA
- VSET pour régler la tension de régulation de la batterie :
- Précision élevée
- Précision de la tension de charge ±0,5 %
- Précision du courant de charge ±10 %
- Caractéristiques de charge
- Courant de précharge 20 % de l'ISET
- Courant de terminaison 10 % de l'ISET
- Entrée de thermistance NTC pour surveiller la température de la batterie
- Broche TS pour le contrôle de fonction de charge
- Sortie à drain ouvert pour indication d'état et de défaillance
- Sortie à drain ouvert pour indication de bonne alimentation
- Protection intégrée contre les défaillances
- Protection contre les surtensions 6,6 V IN
- Protection contre les surtensions OUT basée sur VSET
- protection contre les surintensités 1000 mA
- Régulation thermique 125° C ; protection d'arrêt thermique 150° C
- Protection contre les courts-circuits OUT
- Protection courte/ouverte des broches ISET, VSET
Applications
- Véritables casques sans fil
- Accessoires portables, bracelet connecté
- Beauté et toilette
- Brosse à dents électrique
- Gestion de flotte, suivi d'actifs
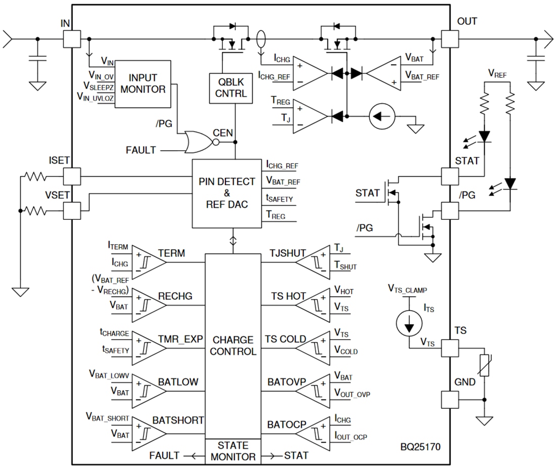
Schéma de principe fonctionnel
