Texas Instruments CI de chargeur linéaire à 1 cellule bq21062
Le CI de chargeur linéaire à 1 cellule bq21062 de Texas Instruments est un CI de gestion de charge de batterie hautement intégré qui intègre les fonctions les plus courantes pour les dispositifs médicaux portatifs, portables et de petite taille. Ces fonctions comprennent un chargeur, un rail de tension de sortie régulée pour l'alimentation du système, un commutateur/LDO de charge et un contrôleur à bouton-poussoir. Le CI bq21062 de Texas Instruments intègre un chargeur linéaire avec chemin d'alimentation qui permet une charge rapide et précise des petites batteries/piles tout en fournissant une tension régulée au système. La sortie de la tension régulée du système (PMID) peut être configurée via I2C basée sur les conditions de fonctionnement recommandées des CI en aval et des charges du système pour un fonctionnement optimal du système.Le dispositif prend en charge un courant de charge allant jusqu'à 500 mA et un courant de terminaison allant jusqu'à 0,5 mA pour une charge maximale. La batterie utilise un profil de charge Li-ion standard avec trois phases : précharge, courant continu et régulation de tension constante. Le dispositif intègre une gestion et un contrôle avancés du chemin d'alimentation qui permettent au dispositif de fournir de l'énergie au système tout en chargeant la batterie, même avec des adaptateurs de mauvaise qualité. L'hôte peut également contrôler le chemin d'alimentation via I2C, ce qui lui permet de déconnecter l'adaptateur d'entrée et/ou la batterie sans les retirer physiquement. L'entrée unique du bouton-poussoir élimine le besoin d'un CI de contrôleur de bouton séparé, ce qui réduit l'empreinte totale de la solution. L'entrée du bouton-poussoir peut être utilisée pour les fonctions de réveil ou pour réinitialiser le système.
Le faible courant de repos en fonctionnement et à l'arrêt permet une vie de la batterie maximale. La limite du courant d'entrée, le courant de charge, la tension de sortie du LDO et d'autres paramètres sont programmables via l'interface I2C, ce qui fait du bq21062 une solution de charge très flexible. Une entrée de surveillance de thermistance (TS) de bloc-batterie compatible JEITA (ou CHAUD/FROID standard) basée sur la tension est incluse pour surveiller la température de la batterie et modifier automatiquement les paramètres de charge afin d'empêcher la batterie de se charger en dehors de sa plage de température de sécurité. Les seuils de température sont également programmables via I2C, ce qui permet à l'hôte de personnaliser le profil de charge thermique. Le chargeur est optimisé pour une entrée USB de 5 V, avec une tolérance maximale absolue de 20 V pour supporter les transitoires de ligne. Le dispositif intègre également un régulateur linéaire afin de fournir un rail silencieux pour les radios ou les processeurs, qui peut être alimenté et contrôlé indépendamment via I2C.
Caractéristiques
- Chargeur de batterie linéaire avec plage de courant de charge rapide de 1,25 mA à 500 mA
- Tension de régulation de batterie programmable I2C précise de 0,5 % allant de 3,6 V à 4,6 V par incréments de 10 mV
- Courant de terminaison configurable supportant jusqu'à 0,5 mA
- Entrée tolérante de 20 V avec plage de fonctionnement de tension d'entrée standard de 3,4 V à 5,5 V
- Profil de charge thermique programmable, seuils chauds, tièdes, frais et froids entièrement configurables
- Gestion du chemin d'alimentation pour alimenter le système et charger la batterie
- Tension de système régulé programmable (PMID) I2C allant de 4,4 V à 4,9 V en plus du suivi de la tension de la batterie et des options de passage d'entrée
- La gestion dynamique du chemin d'alimentation optimise la charge à partir d'adaptateurs faibles
- Le contrôle I2C avancé permet à l'hôte de déconnecter la batterie ou l'adaptateur en cas de besoin
- Commutateur de charge configurable I2C ou sortie LDO jusqu'à 150 mA
- Plage programmable de 0,6 V à 3,7 V par incréments de 100 mV
- Ultra-faible Iddq pour vie prolongée de la batterie
- Iq de batterie en mode expédition de 10 nA
- Iq de 400 nA lors de l'alimentation du système (PMID et VDD activés)
- Une entrée de réveil et de réinitialisation par bouton-poussoir avec minuteurs réglables
- Prend en charge le cycle d'alimentation du système et la réinitialisation HW
- Boîtier CSP à 20 broches de 2 mm x 1,6 mm
- Taille totale de la solution de 11 mm2
Applications
- Casques, écouteurs et appareils auditifs
- Montres et balises intelligentes
- Moniteurs d'activité et de fitness portatif
- Moniteurs de glucose dans le sang
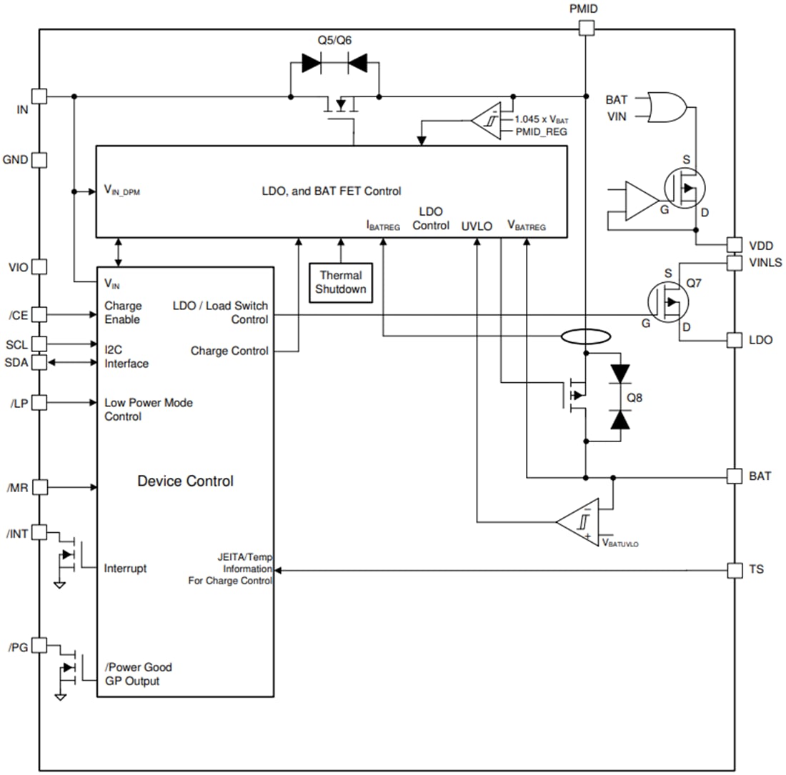
Schéma fonctionnel
