Texas Instruments Module d'évaluation AMC-AMP-200A-EVM
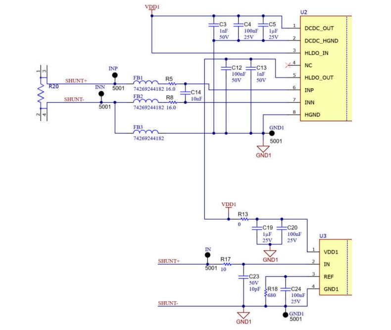
Le module d’évaluation AMC-AMP-200A-EVM de Texas Instruments est développé pour la détection de courant basée sur shunt de ±200 A. Le module d’évaluation de détection de courant isolé active la détection d’un courant de crête de ±200 A max. via une résistance shunt externe tout en mesurant la sortie isolée à travers la barrière d’isolation de l’AMC3302. Les amplificateurs isolés renforcés AMC3302 sont des amplificateurs isolés de précision optimisés pour les mesures de courant basées sur shunt. L’AMC3302 est optimisé pour les mesures de courant basées sur shunt et est associé à la résistance shunt de barre omnibus WSBS8518 de Vishay.Le module d’évaluation AMC-AMP-200A-EVM de TI fournit des coutures pour progresser avec la dissipation de chaleur à des courants élevés et peut fonctionner avec une précision de ±5 % (standard).
Caractéristiques
- Détection de courant isolé de ±200 A
- Résistance shunt de barre omnibus de 250 µΩ
- Compatibilité de connexion de cosse
- Conception de dissipation de chaleur jusqu’à 180 °C en 2 minutes
- Points d’essai pour une évaluation facile
- Chaîne de signal de différentiel à asymétrique
Applications
- Entraînements à moteur
- Alimentation
- Chargeurs embarqués (OBC)
- Convertisseurs de traction
- Convertisseurs CC/CC
- Systèmes de stockage d'énergie (ESS)
- Chargement de véhicules électriques
- Convertisseurs solaires
Topologie
Entrée analogique
Publié le: 2025-08-21
| Mis à jour le: 2025-09-09
