Texas Instruments Module d'évaluation (EVM) d'amplificateur opérationnel ALM2403Q1EVM
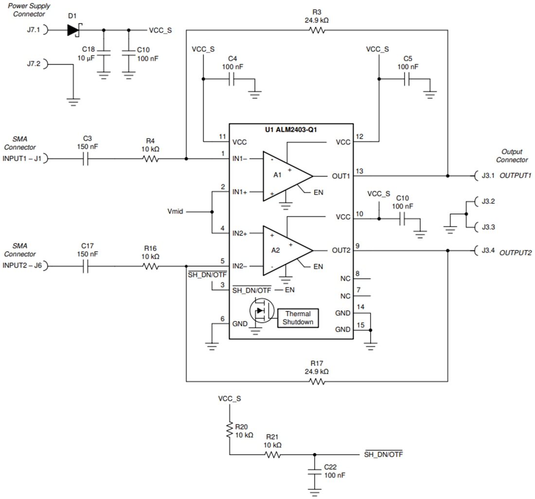
Le module d'évaluation (EVM) d'amplificateur opérationnel ALM2403Q1EVM de Texas Instruments fournit un accès aux caractéristiques et mesure les performances de l'ALM2403-Q1. L'ALM2403-Q1 est un double ampli-op de classe automobile, à haute tension et d'intensité électrique élevée à large bande passante et à protection thermique. Par défaut, l'ALM2403Q1EVM de Texas Instruments dispose de chaque amplificateur configuré en configuration d’inversion avec un gain de –2,5 V/V.Disposition de la carte
Schéma simplifié
Publié le: 2020-08-13
| Mis à jour le: 2024-08-08
