Texas Instruments Module frontal analogique (AFE) quadruple canal AFE5401-EP
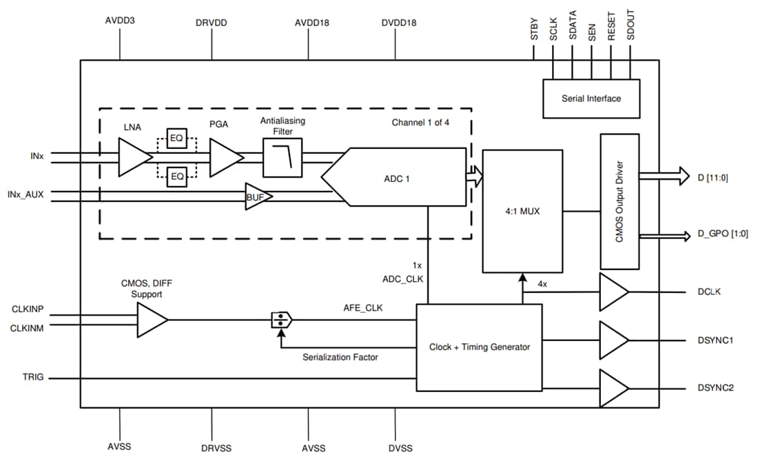
Le module frontal analogique (AFE) quadruple canal de Texas Instruments AFE5401-EP cible les applications où le niveau d'intégration est critique. Le dispositif dispose de quatre canaux, chacun comprenant un amplificateur à gain programmable (PGA), un amplificateur à faible bruit (LNA), un égaliseur programmable (EQ) et un filtre anti-repliement, ainsi qu'un convertisseur analogique-numérique (CAN) haute vitesse 12 bits à 25 MS/s par canal.Chacune des quatre paires d'entrées différentielles est amplifiée par un LNA et suivie d'un PGA avec une plage de gain programmable de 0 dB à 30 dB. Un filtre passe-bas anti-repliement (LPF) est également intégré entre le CAN et le PGA pour chaque canal.
Chaque sortie de filtre PGA, LNA et anti-repliement est différentielle (limitée à 2 VPP). Le filtre anti-repliement pilote le CAN 12 bits 25 MS/s sur puce. Les quatre sorties du CAN sont multiplexées sur un bus de sortie CMOS parallèle de 12 bits. L'AFE5401-EP de Texas Instruments est disponible dans un boîtier VQFN-64 de 9 mm × 9 mm et est spécifié sur une plage de température de –40 °C à +125 °C.
Caractéristiques
- Le module frontal analogique intégré comprend un LNA quadruple, un égaliseur, un PGA, un filtre anti-repliement et un CAN
- Bruit de référence d'entrée avec gain PGA de 30 dB
- 2,9 nV/√ Hz pour un gain LNA de 15 dB
- 2,0 nV/√ Hz pour un gain LNA de 18 dB avec le mode HIGH_POW_LNA
- Échantillonnage simultané sur les canaux
- Gain LNA programmable de 12 dB, 15 dB, 16,5 dB et 18 dB
- Modes d'égalisation programmables
- Modes de diagnostic intégrés
- Capteur de température
- Amplificateurs à gain programmable (PGA) programmables de 0 dB à 30 dB par incréments de 3 dB
- Filtre anti-repliement programmable de troisième ordre de 7 MHz, 8 MHz, 10,5 MHz et 12 MHz
- Sorties CMOS parallèles
- Convertisseur analogique-numérique (CAN)
- Canal quadruple, 12 bits, 25 MS/s par canal
- Aucun découplage externe n'est nécessaire pour les références
- Puissance totale du cœur de 64 mW par canal à 25 MS/s par canal
- Alimentations de 1,8 V et 3,3 V
- Boîtier VQFN-64 de 9 mm × 9 mm
- Température du dispositif de –40 °C à 125 °C (plage de température de fonctionnement ambiante)
- Prend en charge la défense, l'aérospatiale et les applications médicales
- Référence contrôlée
- Un site d'assemblage et de test
- Un site de fabrication
- Cycle de vie produit étendu
- Traçabilité du produit
- VID V62/25601
Applications
- Radar automobile
- Acquisition de données
- SONAR™
Schéma simplifié
Publié le: 2025-02-26
| Mis à jour le: 2025-03-11
