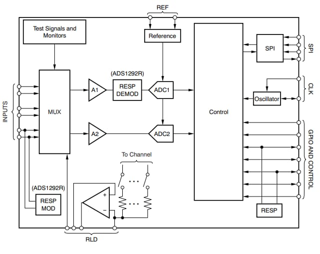
Texas Instruments ADS129x 2-Channel, 24-Bit AFE
Texas Instruments ADS129x 2-Channel, 24-Bit Analog Front End (AFE) is a multichannel, simultaneous sampling, 24-bit, delta-sigma analog-to-digital converter (ADC) with a built-in Programmable Gain Amplifier (PGA), internal reference, and an onboard oscillator. ADS129x incorporates all the features commonly required in portable, low-power medical electrocardiogram (ECG), sports, and fitness applications. This AFE features high levels of integration and exceptional performance. This feature enables the creation of scalable medical instrumentation systems at significantly reduced size, power, and overall cost. Texas Instruments ADS129x has a flexible input multiplexer per channel that can be independently connected to the internally-generated signals for test, temperature, and lead-off detection.Features
- Two low-noise PGAs and two high-resolution ADCs (ADS1292 and ADS1292R)
- Low power: 335µW/channel
- Input-referred noise: 8µVPP (150Hz BW, G=6)
- Input bias current: 200pA
- Data rate: 125SPS to 8kSPS
- CMRR: -105dB
- Programmable gain: 1, 2, 3, 4, 6, 8, or 12
- Supplies: unipolar or bipolar
- Analog: 2.7V to 5.25V
- Digital: 1.7V to 3.6V
- Built-in right leg drive amplifier, lead-off detection, test signals
- Integrated respiration impedance measurement (ADS1292R)
- Built-in oscillator and reference
- Flexible power-down, standby mode
- SPI™-compatible serial interface
- Operating temperature range of -40°C to +85°C
Applications
- Medical instrumentation (ECG) including
- Patient monitoring: Holter, event, stress, and vital signs including ECG, AED, and telemedicine
- Sports and fitness (heart rate, respiration, and ECG)
- High-precision, simultaneous, and multichannel signal acquisition
Block Diagram
Publié le: 2012-04-23
| Mis à jour le: 2020-12-18
