Texas Instruments CAN delta-sigma à faible puissance ADS1288
Les convertisseurs analogiques-numériques (CAN) delta-sigma à faible puissance ADS1288 de Texas Instruments sont des CAN 32 bits conçus pour les équipements de sismologie qui nécessitent une consommation à faible puissance afin d'augmenter l'autonomie de la batterie. Ces CAN, dotés d'un amplificateur à gain programmable (PGA) et d'un filtre à réponse impulsionnelle finie (FIR), fonctionnent selon le principe du suréchantillonnage. Les CAN ADS1288 sont dotés de débits de données de 125 SPS à 2000 SPS, d'une entrée SYNC, d'un multiplexeur à deux canaux, d'E/S numériques à usage général et d'un étalonnage de décalage et de gain.Les CAN ADS1288 prennent en charge l'exploitation de 3,3 V pour réduire la consommation d'énergie du composant. Ces CAN sont disponibles dans un boîtier VQFN compact de 5 mm x 5 mm et sont entièrement spécifiés sur la plage de température ambiante comprise entre -40 °C à 85 °C. Les CAN ADS1288 sont utilisés dans la prospection énergétique, les sciences de la mort et la géologie, la surveillance sismique passive et l'instrumentation de précision.
Caractéristiques
- Portée dynamique :
- Gain PGA 1500 SPS (122 dB, standard)
- Exploitation du tampon 500 SPS (122 dB, standard)
- Consommation d'énergie :
- 5 mW standard pour l'exploitation PGA
- 3 mW standard pour l'exploitation du tampon
- THD standard <-120 dB
- CMRR standard de 120 dB
- Filtre numérique flexible :
- Filtre passe-haut
- Phase linéaire ou minimale
- Sélectionnable depuis + FIR + IIR
- Débits de données de 125 SPS à 2000 SPS
- Gains PGA de 1 à 64 PGA
- Entrée SYNC
- Compensation d'erreur d'horloge
- Étalonnage du décalage et du gain
- Multiplexeur à deux canaux
- Fonctionnement de l'alimentation analogique de 5 V, 3,3 V ou ±2,5 V
Applications
- Prospection énergétique
- Sciences de la mort et géologie
- Surveillance sismique passive
- Instrumentation de précision
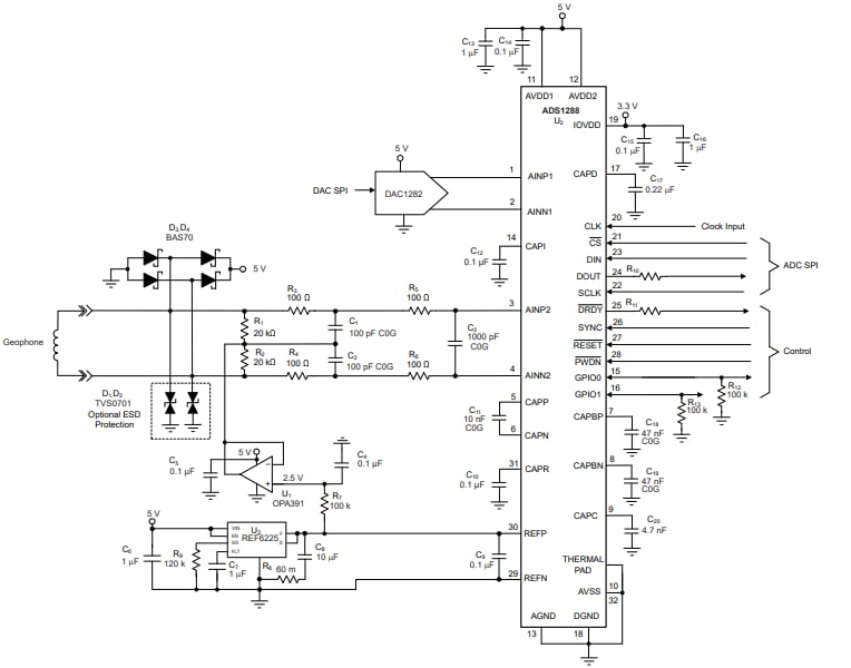
Schéma fonctionnel
Application d'entrée géophone
Publié le: 2024-04-24
| Mis à jour le: 2024-05-02
