![]() |
||
|
Solution de moteur CC brushless
|
||
Solutions gagnantes de TI
|
|
La solution de commande de moteur CC brushless de Texas Instruments permet le traitement programmable de plusieurs applications de moteur BLDC et offre des circuits d’attaque MOSFET 100 V pour un contrôle avancé des moteurs à couple élevé. Cette solution gagnante de TI comprend les éléments suivants : LM5101BMA - Commande de MOSFET 100 V Ressources supplémentaires : Guide des solutions de moteur de TI Caractéristiques clés de la solution
|
Cliquez sur les blocs de couleur |
|
| |
|
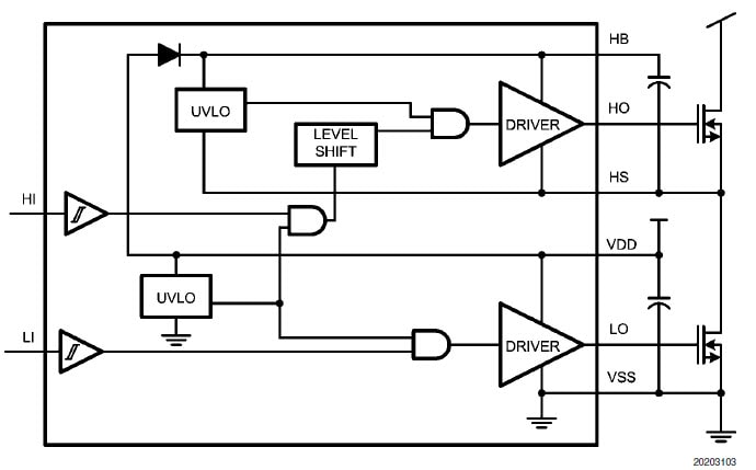
LM5101BMA
LM5101BMA - Commande de MOSFET 100 V
Les commandes de grille haute tension LM5100A/B/C et LM5101A/B/C sont conçues pour entraîner les MOSFET à canal N côté haut et bas dans une configuration en demi-pont ou buck synchrone. La commande côté haut flottante est capable de fonctionner avec des tensions d'alimentation pouvant atteindre 100 V. Les versions « A » offrent une commande de grille complète de 3 A tandis que les versions « B » et « CA » fournissent 2 A et 1 A respectivement. Les sorties sont indépendamment contrôlées avec des seuils d'entrée CMOS (LM5100A/B/C) ou des seuils d'entrée TTL (LM5101A/B/C). Une diode haute tension intégrée est fournie pour charger le condensateur bootstrap de commande de grille côté haut. Un déphaseur de niveau robuste fonctionne à haute vitesse tout en consommant peu et en offrant des translations de niveau propres de la logique de commande à la commande de grille côté haut.
|
Image fournie à titre de référence uniquement. Il se peut que d'autres combinaisons broches/boîtier soient disponibles.
Note d’application 1331 Carte d'évaluation LM5033 Note d’application 1317 Sélection d'une diode bootstrap externe pour les dispositifs LM510X
|
Schéma de principe simplifié![]() |
|
LM3S8971
LM3S8971 - Commande de moteur intégrée Stellaris®
Le microcontrôleur LM3S8971 Stellaris® s'appuie sur le cœur de contrôleur ARM® Cortex™-M3 fonctionnant jusqu'à 50 MHz, avec 256 Ko de mémoire flash et 64 Ko de SRAM. Le LM3S8971 comprend aussi une connectivité industrielle en temps réel, avec un MAC/PHY Ethernet 10/100, un contrôleur CAN, un contrôleur SSI / SPI et un UART. Le microcontrôleur LM3S8971 offre aussi des fonctions avancées de commande du mouvement, y compris 6 sorties PWM de commande du mouvement de temps mort, une entrée de codeur en quadrature pour un contrôle précis de la position et une entrée de protection contre les pannes pour un arrêt à faible latence. Il présente également des fonctionnalités analogiques intelligentes, notamment 1 comparateur analogique et 8 canaux de conversion analogique-numérique 10 bits haute précision, offrant une vitesse d’échantillonnage de 1 million d’échantillons par seconde.
|
Image fournie à titre de référence uniquement. Il se peut que d'autres combinaisons
Ressources supplémentairesbroches/boîtier soient disponibles.
|
Schéma de fonctionnement![]() |
AMC1200
AMC1200 - Amplificateurs d'isolation
L'AMC1200 est un amplificateur d'isolation de précision doté d'une sortie séparée du circuit d'entrée par une barrière en dioxyde de silicium (SiO2), hautement résistante aux interférences magnétiques. Cette barrière a été certifiée comme fournissant une isolation galvanique pouvant atteindre 4 000 VCRÊTE, conformément aux normes UL1577 et CEI60747-5-2. Utilisé conjointement avec des alimentations isolées, ce dispositif permet d'empêcher les courants de bruit d’une ligne à haute tension de mode commun d’entrer en contact avec la masse locale et d’interférer avec les circuits sensibles ou de les endommager.
L'entrée de l'AMC1200 est optimisée pour un raccordement direct aux résistances shunt ou à d'autres sources de signal de niveau basse tension. Les excellentes performances du dispositif permettent des contrôles précis du courant dans les applications d'économie d'énergie au niveau du système et surtout, dans les applications de commande de moteur, à ondulation de couple atténuée.
Caractéristiques
|
Applications
![]()
|
Schéma de fonctionnement![]() |
|
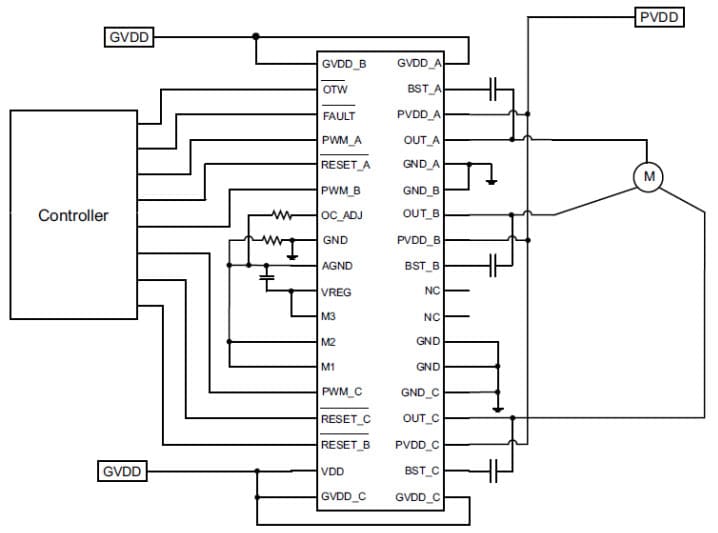
DRV8312
DRV8312 - Commande de moteur CC brushless triphasé
Les modèles DRV8312/32 sont des commandes de moteur triphasé intégrées, haute performance, dotées d'un système de protection avancé.. Grâce au faible RDS(on) des MOSFET de puissance et à la conception de commande de grille intelligente, l'efficacité de ces commandes de moteur peut atteindre 97 %, ce qui permet d'utiliser de plus petites alimentations et dissipateurs thermiques et qui en fait d'excellentes candidates pour les applications d'efficacité énergétique.
Les commandes DRV8312/32 nécessitent deux alimentations électriques, une de 12 V pour GVDD et VDD et une autre jusqu'à 50 V pour PVDD. Elles peuvent fonctionner à une fréquence de commutation pouvant atteindre 500 kHz tout en conservant un contrôle précis et une efficacité élevée. Elles sont également dotées d'un système de protection innovant qui protège le dispositif contre de nombreuses défaillances qui pourraient endommager le système.
Caractéristiques
|
Applications
![]()
|
Schéma d'application simplifié![]() |
|











