Texas Instruments Triple pilote à demi-pont DRV8313
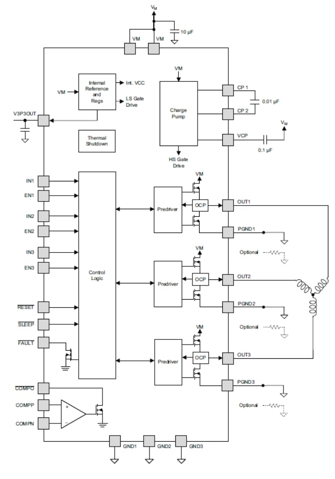
Le triple pilote à demi-pont en H Texas Instruments DRV8313 fournit trois pilotes à demi-pont en H contrôlables individuellement. Il est destiné à piloter un moteur brushless CC triphasé, mais peut également être utilisé pour piloter des solénoïdes ou d'autres charges. Chaque canal de commande de sortie est constitué de MOSFET à n canaux dans une configuration en demi-pont en H. La conception relie les bornes de masse de chaque pilote aux broches, afin de permettre d'effectuer une détection de courant sur chaque sortie. Un circuit de limitation du courant ou d'autres fonctions sont des usages possibles d'un comparateur libre. Le DRV8313 peut fournir un courant de sortie pouvant atteindre 2,5 A en crête ou 1,75 A RMS par canal (avec une dissipation thermique adaptée sur le PCB à 24 V et 25 °C) et par demi-pont en H. Le composant offre des fonctions d'arrêt internes pour fournir une protection contre les surintensités, une protection contre les courts-circuits, un verrouillage de sous-tension et une prévention des surchauffes. Le DRV8313 est fourni dans un boîtier PowerPAD HTSSOP à 28 broches.Caractéristiques
- Three Half-H-Bridge driver IC
- Drives 3-phase brushless DC motors
- Individual Half-Bridge control
- Pins for low-side current sensing
- Low MOSFET on-resistance
- 2.5A maximum drive current at 24V, 25°C
- An uncommitted comparator can be used for current limit or other functions
- Built-in 3.3V 10mA LDO regulator
- 8V to 60V operating supply voltage range
- Thermally enhanced surface-mount package
Applications
- HVAC motors
- Consumer products
- Office automation machines
- Factory automation
- Robotics
Block Diagram
Additional Resources
- Cost-Effective 3-Phase Brushless DC Drive for Sensor-Less Trapezoidal Control
- EnDat 2.2 System
- Single Chip Drive for Industrial Communications and Motor Control
- 2.5 A Integrated Sensored BLDC Motor Controller
- ARM MPU with Integrated BiSS C Master Interface
- ARM MPU with Integrated HIPERFACE DSL Master Interface
- Sercos III Slave For AM437x Communication Development Platform
TI Reference Designs Library
Publié le: 2013-01-21
| Mis à jour le: 2022-03-11
