Texas Instruments Frontal analogique AFE4300 Texas Instruments
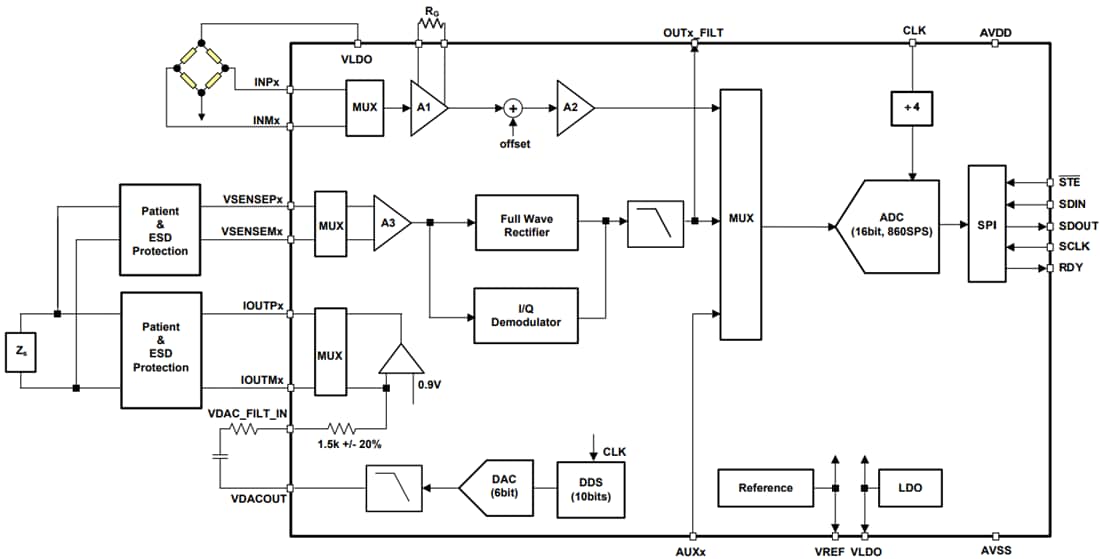
Le frontal analogique AFE4300 de Texas Instruments intègre deux voies à signaux séparés : une voie pour mesurer le poids et l'autre pour analyser les mesures de composition corporelle. Un convertisseur analogique-numérique 16 bits 860-SPS est multiplexé entre les deux voies. La chaîne de mesure du poids de l'AFE TI comprend un amplificateur d'instrumentation au gain défini par une résistance externe, suivie d'un convertisseur numérique-analogique 6 bits pour corriger le décalage, et un circuit de commande de la cellule de pont/charge externe avec 1,7 V fixe pour des mesures ratiométriques. L'AFE4300 peut également mesurer la composition du corps en appliquant une intensité sinusoïdale au corps. L'intensité sinusoïdale est produite par un générateur de signaux interne et un CNA 6 bits, 1 MS/s. Un convertisseur tension-intensité applique cette intensité sinusoïdale au corps, entre deux bornes. La tension créée entre ces deux bornes, résultant de l'impédance du corps, est mesurée ensuite par un amplificateur différentiel, est rectifiée, et son amplitude est extraite et mesurée par le CAN 16 bits.Caractéristiques
- ADC
-
- 16 bits, 860SPS
- 110µA supply current
- Weight-scale front-end
- Supports up to four load cell inputs
- On-chip load cell 1.7V excitation voltage for ratiometric measurement
- 68nVrms Input-Referred noise (0.1Hz to 2Hz)
- 0.01% of full-scale linearity
- 540µA weight-scale measurement
- Body composition front-end
- Supports up to three tetra-polar complex impedance measurements
- 6-Bit, 1MSPS sine-wave generation digital-to-analog converter (DAC)
- 247.5µArms, ±20% Excitation source
- 0.1Ω Measurement RMS noise in 2Hz BW
- 970µA body composition measurement
Block Diagram
Additional Resources
Publié le: 2013-08-16
| Mis à jour le: 2023-10-31
