TE Connectivity / Measurement Specialties KMXP AMR Linear Position Sensors
TE Connectivity's (TE) Measurement Specialties KMXP Anisotropic Magneto-Resistive (AMR) Linear Position Sensors provide high-resolution, high-precision sensing with 10μm to 50μm accuracy in ranges between 1mm and 5mm. TE KMXP AMR Linear Position Sensors with contactless measurement offer greater precision than commonly used Hall sensors. These devices are designed to provide reliable and accurate measurements in high temperatures (up to 150°C) and other harsh environments.Features
- High-resolution and high-precision MR sensor with contactless measurement
- Provides accuracy of 10μm to 50μm in ranges between 1mm and 5mm
- DFN package ideal for any PCB assembly processes
- Tape and reel packaging for easy integration
- Perpendicular or flat soldering versions and a small sensor wall thickness for large application air gaps
- Up to 150°C performance, EMC proof in dirty environments, and resistant to dirt, oil, or dust
Applications
- Contactless linear or angular position measurement
- Industrial machinery (Sawing or drilling equipment)
- Medical high-precision mechanical controls
- Bed control
- Advanced prosthesis steering
- Precision catheters
- X-ray equipment
- Syringe pumps
- Robotics in industrial automation
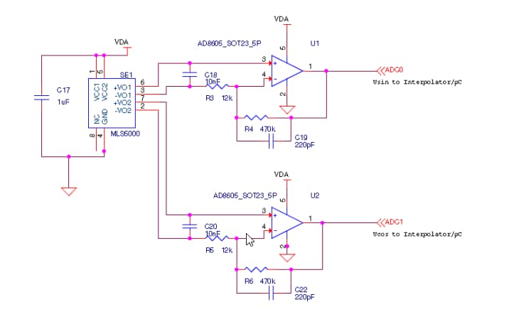
Application Example
Infographic
Publié le: 2019-02-15
| Mis à jour le: 2025-10-31
