TDK InvenSense Capteur de distance CH201
Le capteur de distance CH201 de TDK InvenSense est un capteur de portée ToF (temps de vol) ultrasonique miniature, à ultra-faible puissance et longue portée basé sur la technologie MEMS brevetée de Chirp &rsquo. Le capteur est fourni dans un système en boîtier qui intègre un transducteur ultrasonique (PMUT) Micro-usiné piézoélectrique avec un système sur puce (SoC) à ultra-faible puissance dans un boîtier miniature à refusion. Ce capteur CH201 est rapide et fournit des mesures précises de la portée des cibles à des distances pouvant atteindre 5 m. Les capteurs peuvent détecter plusieurs objets, fonctionner dans toutes les conditions d’éclairage, y compris en plein soleil et fournir des mesures de portée précises en millimètres. Ce capteur de distance CH201 dispose d’un SoC exécutant un micrologiciel à ultrasons avancé, d’une broche d’interruption de plage programmable dédiée et d’un seul capteur pour la réception et la transmission.Le capteur CH201 fonctionne sur une plage de tension 1,62 V à 1,98 V et prend 60 ms pour la programmation. Ce capteur de distance est fourni en boîtier LGA (Land Grid Array) à 8 broches et en dimensions 3,5 mm x 3,5 mm x 1,26 mm. Les applications standard incluent les drones et la robotique, la réalité et les jeux augmentés/virtuels, l’évitement d’obstacles et le contrôle des gestes.
Caractéristiques
- Détection rapide et précise de la portée :
- Plage de fonctionnement de 20 cm à 5 m
- Modes programmables optimisés pour les applications de détection à longue ou courte portée
- Champ de vision personnalisable (FoV) jusqu'à 180°
- Détection multi-objets
- Fonctionne sous toutes les conditions d'éclairage, y compris en plein soleil et jusqu'à une obscurité totale
- Insensible à la couleur de l’objet, détecte les surfaces optiquement transparentes (verre, plastique transparent, etc.)
- Facile à intégrer
- Capteur unique pour la réception et la transmission
- Tension d’alimentation unique 1,8 V
- Interface compatible en mode rapide I2C et débits de données jusqu’à 400 kHz
- Broche d’interruption de plage programmable dédiée
- Le pilote logiciel indépendant de la plateforme permet une détection de portée clé en main
- Boîtier miniature intégré :
- Compatible avec la refusion CMS standard
- SoC à faible puissance exécutant un micrologiciel à ultrasons avancé
- Plage de température de fonctionnement de -40 °C à +85 °C
- Courant d'alimentation ultra-faible :
- 1 échantillon par seconde :
- 7,5 µA (plage max. 1 m)
- 13,5 µA (plage max. 5 m)
- 25 échantillons/seconde :
- 63 µA (plage max. 1 m)
- 247 µA (plage max. de 5 m)
- 1 échantillon par seconde :
Applications
- Présence des utilisateurs dans la domotique/immotique et électronique personnelle
- Évitement d'obstacles
- Robotique et drones
- Nœud de détection de présence à distance à ultra-faible consommation
- Réalité et jeux virtuels/augmentés
- Systèmes de commande gestuelle
- Détection du niveau de liquide et surveillance des stocks en rayon
Caractéristiques techniques
- Plage de tension de fonctionnement de 1,62 V à 1,98 V
- Dimensions : 3,5 x 3,5 x 1,26 mm
- Boîtier LGA 8 broches
- Temps de programmation de 60 ms
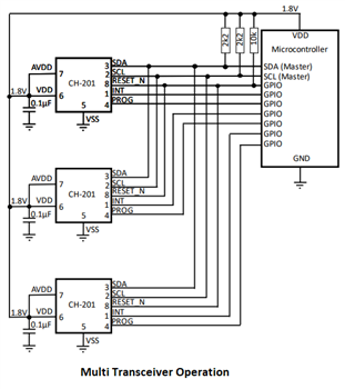
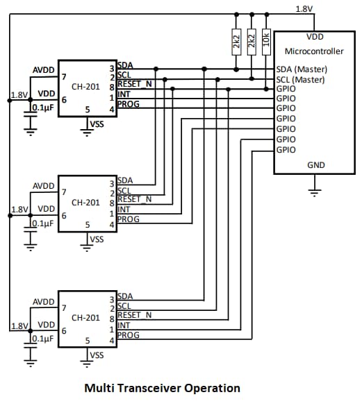
Schéma fonctionnel
Ressources supplémentaires
- Guide d'utilisation pour la conception de référence de la détection de présence par ultrasons CH201
- Note d'application sur la détection de présence ultrasonique Chirp Microsystems
- Guide d'intégration mécanique CH201
- Directives relatives à la manipulation et à l'assemblage des émetteurs-récepteurs à ultrasons CH101 et CH201
- Guide du programmateur Chirp Microsystems SonicLib
- Guide utilisateur des kits d'évaluation SmartSonic CH101 et CH201
- Exercice pratique pour application SmartSonic Hello Chirp
- Procédure de test impulsion-écho du module à ultrasons
Publié le: 2020-08-27
| Mis à jour le: 2024-09-03
