TDK InvenSense Capteur de distance CH101
Le capteur de distance CH101 de TDK InvenGuard est un capteur de portée ToF (temps de vol) ultrasonique miniature à ultra-faible puissance basé sur la technologie MEMS brevetée de Chirp ’s Le capteur CH101 est fourni dans un système en boîtier qui intègre un transducteur ultrasonique (PMUT) Micro-usiné piézoélectrique avec un système sur puce (SoC) à ultra-faible puissance dans un boîtier miniature à refusion. Ce capteur à distance rapide fournit des mesures précises de la portée des cibles à des distances pouvant atteindre 1,2 m. Le capteur de Distance CH101 peut détecter plusieurs objets, fonctionne dans toutes les conditions d’éclairage, y compris en plein soleil et fournit des mesures de portée précises en millimètres. Ce capteur dispose d’un microcontrôleur à faible puissance exécutant un micrologiciel à ultrasons avancé, d’une broche d’interruption de plage programmable dédiée et d’un seul capteur pour la réception et la transmission.Le capteur de distance CH101 fonctionne sur une plage de tension de 1,62 V à 1,98 V et prend 60 ms de temps à programmer. Ces capteurs de distance sont fournis en boîtier LGA (Land Grid Array) de 3,5 mm x 3,5 mm x 1,26 mm à 8 broches. Les applications standard incluent les drones et la robotique, les appareils mobiles et informatiques, l’évitement d’obstacles, les imprimantes et scanners, la détection de proximité et les maisons intelligentes.
Caractéristiques
- Détection rapide et précise de la portée :
- Plage de fonctionnement de 4 cm à 1,2 m
- Fréquence d'échantillonnage : jusqu'à 100 échantillons par seconde
- Plage de bruit de 1 mm RMS à une portée de 30 cm
- Modes programmables optimisés pour les applications de détection à moyenne et courte portée
- Champ de vision personnalisable (FoV) jusqu'à 180°
- Détection multi-objets
- Fonctionne à la lumière du soleil et sous tout autre type d'éclairage
- Insensible à la couleur de l'objet, détecte les surfaces optiquement transparentes telles que les vitres en verre
- Facile à intégrer
- Capteur unique pour la réception et la transmission
- Tension d’alimentation unique de 1,8 V
- Interface compatible en mode rapide I2C et débits de données jusqu’à 400 kb/s
- Broche d’interruption de plage programmable dédiée
- Le pilote logiciel indépendant de la plateforme permet une détection de portée clé en main
- Module miniature intégré :
- Compatible avec la refusion CMS standard
- Microcontrôleur à faible puissance exécutant un micrologiciel à ultrasons avancé
- Plage de température de fonctionnement de -40 °C à +85 °C
- Courant d'alimentation ultra-faible :
- 1 échantillon par seconde :
- 13 µA (plage max. de 10 cm)
- 15 µA (plage max. 1 m)
- 30 échantillons/seconde :
- 33 µA (plage max. de 10 cm)
- 130 µA (plage max. de 1 m)
- 1 échantillon par seconde :
Applications
- Réalité virtuelle et réalité augmentée
- Drones et robotique
- Appareils mobiles et informatiques
- Évitement d'obstacles
- Imprimantes et scanners
- Détection de proximité
- Détection de présence
- Détection toujours activée pour verrouiller/déverrouiller et allumer/éteindre les ordinateurs portables, tablettes et appareils électroménagers
- Maison intelligente
Caractéristiques techniques
- Plage de tension de fonctionnement de 1,62 V à 1,98 V
- Dimensions : 3,5 x 3,5 x 1,26 mm
- Boîtier LGA 8 broches
- Temps de programmation de 60 ms
Vidéos
Ressources
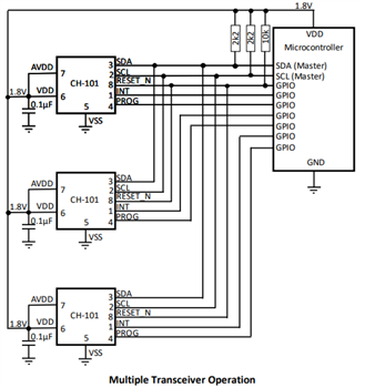
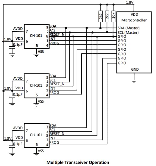
Schéma fonctionnel
Publié le: 2020-08-27
| Mis à jour le: 2024-09-03
