TDK-Lambda Carte d'évaluation de convertisseur CC/CC CCG

La carte d’évaluation de convertisseur CC-CC CCG TDK Lambda est un outil qui facilite le montage et le test des modules isolés à sortie simple ou double CCG15 CCG30. La carte d’évaluation dispose également d’un emplacement dédié pour un module non isolé série i3A, permettant une configuration de carte de test à sorties multiples. Il tire parti du large réglage de sortie de la série i3A grâce au potentiomètre intégré fourni. La carte ne comporte toutefois aucune carte montée. Cela permet à l’utilisateur de sélectionner les modules spécifiques qui s’adapteront aux besoins de l’application.

Caractéristiques

  • Évalue les modules isolés à sortie simple et double CCG15 et CC30
  • Port dédié pour modules non isolés i3A
  • Configuration de la carte de test à sorties multiples
  • Large ajustement de sortie
  • Pas de cartes montées

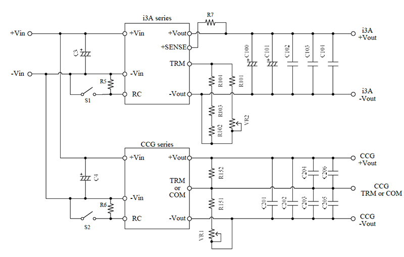
Schéma

Schéma - TDK-Lambda Carte d'évaluation de convertisseur CC/CC CCG
Publié le: 2020-07-27 | Mis à jour le: 2024-09-03