STMicroelectronics Carte d'extension X-NUCLEO-OUT03A1
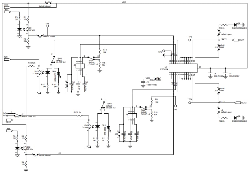
La carte d’extension X-NUCLEO-OUT03A1 de STMicroelectronics est une carte d’extension de sortie numérique industrielle pour Nucléo STM32. Cette carte fournit un environnement puissant et flexible pour l'évaluation des capacités de pilotage et de diagnostic du module IPS2050H. Le X-NUCLEO-OUT03A1 s'interface avec le microcontrôleur sur le Nucleo STM32 via des optocoupleurs de 5 kV pilotés par des broches GPIO, Arduino UNO R3 et des connecteurs morpho ST. Cette carte d'extension peut être connectée à une carte de développement NUCLEO-F401RE ou NUCLEO-G431RB. Il est également possible d’évaluer un système composé de quatre cartes d’extension X-NUCLEO-OUT03A1 empilées.Caractéristiques
- Basé sur le double commutateur côté haut IPS2050H, qui dispose de :
- Plage de fonctionnement jusqu’à 60 V/2,5 A
- Faible dissipation de puissance (RON (MAX) = 50 mΩ)
- Dégradation rapide pour les charges inductives
- Pilotage intelligent de charge capacitive
- Verrouillage de sous-tension
- Protection contre les surcharges et les surchauffes par canal
- Boîtier PSSO24
- Plage de fonctionnement de la carte d'application : 8 à 33 V/0 à 2,5 A
- Plage de tension de fonctionnement étendue (J3 ouverte) jusqu'à 60 V
- LED vertes pour état marche/arrêt de sortie
- LED rouges pour le diagnostic par canal (surcharge et surchauffe)
- Isolation galvanique de 5 kV
- Protection contre l'inversion de polarité du rail d'alimentation
- Conformité CEM avec CEI61000-4-2, CEI61000-4-3 et CEI61000-4-5
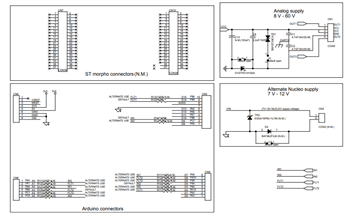
- Compatible avec les cartes de développement Nucleo STM32
- Équipé de connecteurs Arduino UNO R3
- Certifié CE
- Conformité aux directives RoHS et China RoHS
Applications
- Commande à logique programmable (PLC)
- Distributeurs automatiques
- Entrée/sortie de périphérique PC industriel
- Applications générales d'interrupteurs côté haut
- Machines de contrôle numérique
Publié le: 2022-01-28
| Mis à jour le: 2024-04-23
