STMicroelectronics Pilote à pont complet évolutif STSPIN958
Le pilote à pont complet évolutif STSPIN958 STMicroelectronics est un composant 5 A avec un étage de puissance à hautes performances dynamiques qui permet aux utilisateurs d’obtenir un contrôle MLI à haute fréquence avec un cycle actif précis. Le STSPIN958 dispose d’un limiteur de courant de seuil réglable et d’un temps d’arrêt avec une sélection de décroissance lente ou mixte pour les moteurs CC à balais. À l’aide d’une résistance shunt externe, deux amplificateurs à facteurs d’amplification fixes fournissent une détection de courant. Une vitesse de balayage réglable garantit le meilleur compromis entre les performances et les EMI. Le pilote STSPIN958 STMicroelectronics fournit un étage de puissance polyvalent avec sept modes de fonctionnement différents pour un haut niveau de flexibilité et un ensemble complet de caractéristiques de protection, notamment la détection de surintensité, de surchauffe et de tension de bus faible.Caractéristiques
- Tension de fonctionnement jusqu’à 58 V
- Courant de sortie maximal jusqu’à 5 ARMS
- 7 méthodes de pilotage avec mode parallèle double demi-pont, simple pont complet et demi-pont
- RDS (ON) HS+LS = 0,33 Ω standard
- Vitesse de balayage MOS de puissance réglable
- Temps d’arrêt réglable avec décroissance lente ou mixte
- Amplificateurs intégrés avec 2 techniques de contrôle du courant intégré différentes
- Veille à faible consommation
- Protections
- UVLO
- Protection contre les surintensités
- Coupure thermique
Applications
- Éclairage de scène
- Automatisation d'usine
- DAB et machines de manipulation d'argent
- Machines textiles
- Appareils ménagers
- Robotique
- Commande d’Antenne
- Distributeurs automatiques
Caractéristiques techniques
- Plage 2,8 V de tension d’alimentation logique de contrôle à 3,6 V
- Plage 5,05 V de tension d’alimentation de l’étage de puissance à 58 V
- Tension de suralimentation d’amorçage standard 3 V
- Plage -0,6 V de tension source côté bas à +2 V
- Plage d’entrée logique de 0 V à 5 V
- Courant de sortie CC maximal jusqu’à 5 ARMS
- Courant de dissipation de sorties à drain ouvert maximal jusqu’à 8 mA
- Largeur d’impulsion PWM minimale 280 ns
- Plage de résistance à réglage du temps de limitation de courant activé 10 kΩ à 120 kΩ
- Plage 0,1 nF de condensateurs de réglage du temps à limiteur de courant activé à 5,6 nF
- Temps de charge du condensateur de pompe de charge standard 170µs
- Plage de fréquence de commutation 0 kHz à 500 kHz
- condensateur d’amorçage standard 1µF
- condensateur de pompe de charge standard 100 nF
- Plages de température
- Température ambiante : -40 °C à +85 °C
- Jonction de -40 °C à +150 °C
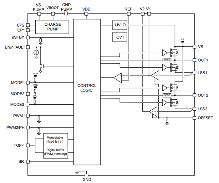
Schéma fonctionnel
Vidéos
Publié le: 2023-07-24
| Mis à jour le: 2024-01-11
