STMicroelectronics Accéléromètre à ultra faible puissance MIS2DU12

L'accéléromètre ultra-basse consommation MIS2DU12 de STMicroelectronics est un accéléromètre linéaire 3 axes haute performance doté de capacités numériques avancées. Les composants MEMS et ASIC sont spécifiquement conçus pour offrir une architecture à très faible puissance, où le filtre anti-crénelage fonctionne avec une faible consommation d'énergie. Le MIS2DU12 de STMicroelectronics offre des plages d'échelle complètes sélectionnables par l'utilisateur de ±2g, ±4g, ±8g et ±16g, et prend en charge des débits de données de sortie de 1,6 Hz à 800 Hz pour des mesures d'accélération précises.

Pour optimiser l'efficacité du système, le MIS2DU12 intègre un tampon PEPS 128 niveaux permettant un stockage de données étendu et réduisant la consommation d'énergie globale. De plus, la fonctionnalité de test intégré permet aux utilisateurs de vérifier la performance du capteur dans l’application finale. Le dispositif comprend un moteur interne dédié au traitement du mouvement et de l’accélération, prenant en charge des fonctionnalités telles que la détection de chute libre, le réveil, la reconnaissance de simple/double-tapotements, la surveillance de l’activité/inactivité et la détection d’orientation 6D/4D.

Caractéristiques

  • Plage de tension d'alimentation de 1,62 V à 3,6 V avec alimentation E/S indépendante
  • Très faible consommation électrique
    • 6,1 µA standard en mode normal avec un filtre anti-crénelage
    • 0,47 µA standard en mode ultra-faible consommation
    • 0,2 µA standard en mode unique
    • 0,02 µA standard en mode économie d’énergie
  • Faible bruit jusqu’à 181 µg/√Hz (standard) à pleine échelle ±8 g
  • Échelles pleines ±2 g, ±4 g, ±8 g et ±16 g
  • ODR de 1,6 Hz à 800 Hz
  • PEPS Intégré - jusqu'à 512 échantillons de données d'accéléromètre et de température haute résolution ou jusqu'à 768 échantillons de données d'accélération à faible résolution
  • Capteur de température intégré
  • Interfaces de sortie numérique I2C/SPI/MIPI I3C® haut débit
  • Fonctions numériques intégrées (chute libre, réveil, reconnaissance de simple/double pression, activité/inactivité et orientation 6D/4D)
  • Auto-test
  • Petit boîtier LGA de 2,0 mm x 2,0 mm x 0,74 mm (maximum), 12 fils
  • Résistance aux chocs élevée de 10 kg
  • Conforme ECOPACK et RoHS

Applications

  • Surveillance des activités et détection de la posture pour applications médicales de classe III de la FDA lorsqu’utilisé comme composant non vital
  • Surveillance des patients et détection d'homme à terre
  • Fonctions activées par mouvement
  • Podomètres

Caractéristiques techniques

  • Sensibilité croisée à l’accélération linéaire de ±2,5 %
  • Débit de données de sortie de l’accélération linéaire de ±3 %
  • Tolérance de sensibilité de ±9 %
  • Densité de bruit maximale de 436 μg/√Hz en mode normal
  • Précision du décalage du niveau zéro-g de ±160 mg
  • Variation standard du décalage à zéro g de ±1 mg/°C par rapport à la température
  • Variation standard de sensibilité de ±0,035 %/°C par rapport à la température
  • Différence positive de l’autotest
    • 50 mg à 700 mg pour les axes X et Y
    • 200 mg à 1 200 mg pour l’axe Z
  • Plage de tension d'alimentation de 1,62 V à 3,6 V
  • Plage de courant d'alimentation de 5,2 µA à 9,2 µA en mode normal avec filtre anti-crénelage
  • Courant d'alimentation standard de 0,47 µA en mode ultra-faible consommation
  • Courant maximal d'alimentation de 100 nA en mode arrêt
  • Tension de sortie numérique maximale basse de 0,2 V
  • Capteur de température
    • Décalage de température de ±15 °C
    • Changement standard de la sortie du capteur de température de 0,045 °C/LSB par rapport à la température
  • Interface SPI
    • Cycle d'horloge minimum de 100 ns
    • Fréquence d'horloge maximale de 10 MHz
    • Temps de configuration CS minimum de 6 ns
    • Temps de maintien CS minimum de 40 ns
    • Temps de configuration d'entrée SDI minimum de 12 ns
    • Temps de maintien d'entrée SDI minimum de 15 ns
    • Temps de sortie valide SDO et temps de désactivation de la sortie maximum de 50 ns
    • Temps de maintien de la sortie SDO minimum de 9 ns
  • Interface I2C
    • Gammes de fréquences d'horloge SCL de 0 kHz à 400 kHz (mode rapide) ou 1 000 kHz (mode rapide plus)
    • Temps d'horloge SCL bas minimum de 0,5 µs (mode rapide plus) ou 1,3 µs (mode rapide)
    • Temps d'horloge SCL hauts minimum de 0,26 µs (mode rapide plus) ou 0,6 µs (mode rapide), temps de maintien de la condition DÉMARRAGE/DÉMARRAGE RÉPÉTÉ, temps de configuration de la condition DÉMARRAGE RÉPÉTÉ et temps de configuration de la condition ARRÊT
    • Temps de préparation minimum SDA de 50 ns (mode rapide plus) ou 100 ns (mode rapide)
    • Temps de maintien de données SDA maximum de 0,9 µs (mode rapide)
    • Temps libres du bus minimum entre les conditions ARRÊT et DÉMARRAGE de 0,5 µs (mode rapide plus) ou 1,3 µs (mode rapide)
    • Temps de validité des données et de confirmation de validité des données maximum de 0,45 µs (mode rapide plus) ou 0,9 µs (mode rapide)
    • Charge capacitive maximum de 400 pF (mode rapide) ou 550 pF (mode rapide plus) pour chaque ligne du bus
  • Accélération maximale (tout axe, sans alimentation)
    • 3 000 g pendant 0,5 ms
    • 10 kg pendant 0,2 ms
  • Protection DES par modèle de corps humain (HBM) de 2 kV maximum
  • Plage de température de fonctionnement de -40 °C à +85 °C

Schéma fonctionnel

Schéma de principe - STMicroelectronics Accéléromètre à ultra faible puissance MIS2DU12

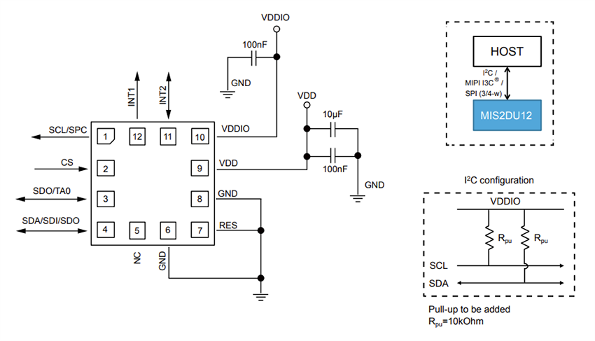
Connexions électriques (vue de dessus)

Plan mécanique - STMicroelectronics Accéléromètre à ultra faible puissance MIS2DU12
Publié le: 2026-01-13 | Mis à jour le: 2026-03-24