STMicroelectronics IMU à 6 axes LSM6DSV320X
L'unité de mesure inertielle (IMU) 6 axes LSM6DSV320X de STMicroelectronics est une IMU sophistiquée qui intègre un accéléromètre numérique bas-g à 3 axes, un accéléromètre numérique haut-g à 3 axes et un gyroscope numérique à 3 axes. Cette unité IMU de STMicroelectronics est conçue pour offrir des capacités précises de détection de mouvement et de fusion de capteurs, ce qui la rend idéale pour la détection des accidents de voiture, la surveillance des sports et les dispositifs IoT (Internet des objets). Le LSM6DSV320X est doté d'une architecture quadricanal qui traite les données d'accélération et de vitesse angulaire sur quatre canaux distincts, chacun disposant d'une configuration, d'un traitement et d'un filtrage dédiés. En outre, l'appareil prend en charge l'IA intégrée et la fusion de capteurs grâce à une machine à états finis (FSM) pour le suivi de mouvement configurable et à un noyau d'apprentissage automatique (MLC) pour la prise en compte du contexte.Le LSM6DSV320X offre une auto-configuration adaptative (ASC), qui reconfigure automatiquement le dispositif en temps réel en fonction de schémas de mouvement spécifiques ou de sorties d’arborescence de décision du MLC. Cet IMU comprend également un capteur d’accéléromètre à G élevé dédié pour la détection des chocs à G élevé, ce qui le rend adapté aux applications nécessitant une détection d’impact robuste. Les autres caractéristiques notables incluent une FIFO intelligente avec jusqu’à 4,5 KB pour une gestion efficace des données et des interruptions standard telles que la chute libre, le réveil, l’orientation 6D/4D, le clic/double-clic, le réveil à G élevé et les chocs à G élevé. Le LSM6DSV320X est conçu pour optimiser la consommation d’énergie du système tout en offrant une expérience « intelligente et toujours consciente ».
Caractéristiques
- Architecture quadruple canal pour interface utilisateur, EIS, ISIS et traitement des données à G élevé
- Expérience « intelligente et toujours consciente » pour l’optimisation de l’alimentation du système
- FIFO intelligente jusqu’à 4,5 KB de données en mémoire tampon peuvent être compressées deux ou trois fois
- Efficacité à 100 % grâce à des configurations et un partitionnement flexibles
- Possibilité de stocker l’horodatage
- Canaux d’accéléromètre doubles
- Canal à faible G ±2 g, ±4 g, ±8 g et ±16 g pleine échelle
- Canal à G élevé ±32 g, ±64 g, ±128 g, ±256 g et ±320 g pleine échelle
- Pleine échelle : ±250 dps, ±500 dps, ±1 000 dps, ±2 000 dps et ±4 000 dps
- Interface série SPI/I2C et MIPI I3C® v1.1 avec synchronisation des données du processeur principal
- SPI Auxiliaire et MIPI I3C v1.1 pour sortie de données IOS pour gyroscope et accéléromètre
- Concentrateur de capteurs avec jusqu’à six capteurs au total
- Deux internes (accéléromètre et gyroscope)
- Quatre capteurs externes
- IOS configurable à partir de l’interface auxiliaire ou primaire
- Canal EIS dédié sur l’interface primaire avec filtrage dédié
- Podomètre avancé, détecteur de pas et compteur de pas
- Détection de mouvement significative, détection d’inclinaison
- Chute libre, réveil, orientation 6D/4D, clic/double-clic, réveil à G élevé et interruptions de détection d’événements de choc G élevé (entièrement configurables)
- Machine à états finis programmable pour accéléromètre (G élevé et G faible), gyroscope et traitement des données de capteur externe avec un débit élevé à 960 Hz
- Cœur d’apprentissage automatique avec fonctionnalités exportables et filtres pour les applications IA
- Auto-configuration adaptative (ASC) intégrée
- Algorithme de fusion à faible puissance (SFLP) des capteurs intégrés
- Capteur de température intégré
- Alimentation E/S indépendante
- Plage de tension 1,62 V à 3,6 V I2C
- Plage de tension étendue SPI/MIPI I3C 1,08 V à 3,6 V
- Courant d’alimentation en mode combo haute performance
- Configuration à 6 axes à 0,67 mA
- Configuration à 9 axes à 0,80 mA
- Protection ESD HBM maximale 2 kV
- Plage de température de fonctionnement de -40 °C à +85 °C
- Encombrement compact 2,5 mm x 3 mm x 0,83 mm, boîtier LGA-14L
- Conforme ECOPACK et RoHS
Applications
- IoT et appareils connectés
- Suivi d’actifs
- Smartphones et dispositifs portatifs
- Détection d’accident de voiture et de choc
- Wearables
- Suivi de mouvement et détection de gestes
- Applications de réalité augmentée (RA), de réalité virtuelle (RV), de réalité mixte (RM)
- Navigation intérieure
- EIS et IOS pour les applications de caméra
- Surveillance et compensation des vibrations
Ressources
- TN0018 — Directives de manipulation, de montage et de soudage pour les dispositifs MEMS
- Embout de conception DT0064 — analyse et identification du bruit dans les capteurs MEMS, Allan, Time, Hadamard, chevauchement, modifié, variation totale
- Embout de conception DT0105 — Étalonnage du capteur de mouvement 1-point ou 3-point
- Embout de conception DT0106 — accélération linéaire résiduelle par soustraction par gravité pour autoriser la navigation à l’estime
- Brochure MEMS et capteurs — Suivi intelligent des mouvements, IoT pour une expérience utilisateur améliorée
- Brochure bibliothèques de capteurs — pack logiciel pour STM32Cube
Vidéos
Connexions à broches
Modes de connexion
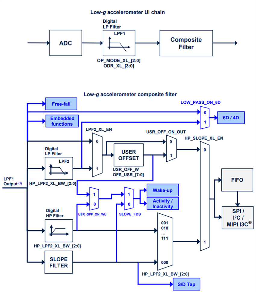
Schéma fonctionnel du filtre
Schéma fonctionnel de l’accéléromètre à g faible
Schéma fonctionnel du filtre du gyroscope
