STMicroelectronics LED1202 12-channel LED Drivers
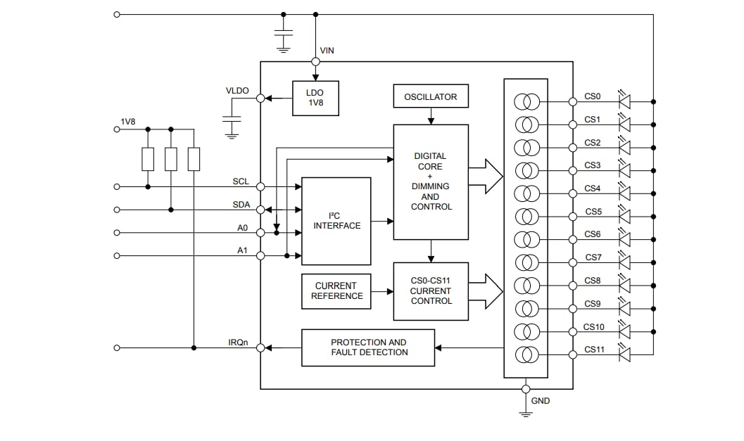
STMicroelectronics LED1202 12-channel LED Drivers guarantees 5V output driving capability, with each channel providing up to 20mA. The 8-bit analog and 12-bit digital dimming control is adjusted separately for each channel by the output current. The system's low noise generation performance is improved via a slow turn-on and turn-off time. Additionally, the phase-shifting function helps to reduce the inrush current. The internal registers can store eight patterns for automatic sequencing without MCU intervention.The LED1202 Drivers allow a pattern sequence that can also be configured for duration time and several repetitions. The device also provides a common clock domain for shared timing synchronization in multi-device applications. Other features provided on the LED1202 include thermal shutdown and open LED detection.
The LED1202 I²C interface is based on fast mode specification and works up to 400kHz. Ideally, eight I²C addresses are possible using only two configuration pins (A0/A1). The LED1202 is offered in the Flip-Chip 20 package 1.71mm x 2.16mm x 0.5mm 20 bumps with 0.4mm pitch and in the QFN20 3x3 package 3mm x 3mm x 0.6mm with 0.5mm pitch.
Features
- Supply ranges from 2.6V to 5V
- 12 channels for a single LED
- 20mA current capability per channel
- 1% (typ.) current matching at 16 mA and 2% (typ.) at 2.5mA
- 1.8V compatible I²C control interface
- 8-bit analog dimming individual control
- 12-bit local PWM resolution
- 8 programmable patterns
- Programmable pattern sequence
- Synchronization for multi-device application
- Phase shifting between channels
- Open LED detection
- Overtemperature protection
- 8 configurable I²C slave addresses plus global address
- Fault flag pin
Applications
- RGB LED lighting, fade-in and fade-out breathing effect, indicator lights for
- Wearable electronics
- Battery powered devices
- Portable accessories
Videos
Block Diagram
Additional Resources
Publié le: 2019-03-28
| Mis à jour le: 2024-12-17
