STMicroelectronics EVLSRK1000-TO Demonstration Board
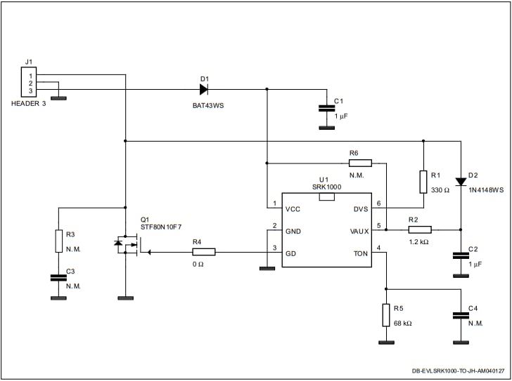
STMicroelectronics EVLSRK1000-TO Demonstration Board is designed to evaluate the SRK1000 synchronous rectification controller. The STMicroelectronics SRK1000 adaptive controller implements a control scheme for secondary-side synchronous rectification in flyback converters and provides high-current gate-drive outputs for driving N-channel power MOSFET.The EVLSRK1000-TO can operate in quasi-resonant and fixed frequency (FF) mixed DCM-CCM applications. The board is provided with a setting suitable for QR applications. The device can be used in FF applications with a 100pF capacitor added in C4. A 68kΩ resistor (R5) is provided on the TON pin that fixes the blanking after the turn-on to about 0.8μs. The EVLSRK1000-TO includes the SR MOSFET STF80N10F7 (TO220FP package) and can be easily implemented into an existing converter to substitute rectifier diodes.
Features
- Synchronous rectifier for flyback converter, with fixed turn-on and adaptive turn-off
- 3.5V to 32V VCC range
- DVS max. operating voltage 90V
- 500kHz Max. frequency
- Internal gate drive for N-channel MOSFET
- STF80N10F7 (100V - 10mΩ) TO220FP SR MOSFET type
Electrical Schematic
Publié le: 2019-02-14
| Mis à jour le: 2024-01-31
