STMicroelectronics Émetteur de puissance sans fil compatible Qi STWBC86
L’émetteur de puissance sans fil Compatible Qi STWBC86 de STMicroelectronics est une solution monolithique hautement intégrée pour les applications jusqu’à 5 W. Le STWBC86 dispose d’un onduleur intégré à faible impédance, atteignant un haut rendement et une faible dissipation de puissance.Le STWBC86 de STMicro fournit une interface I2C qui permet la personnalisation des paramètres du micrologiciel et de la plate-forme. La configuration du composant se fait via le FTP intégré. Le STWBC86 peut mettre en œuvre un correctif de micrologiciel supplémentaire pour améliorer la flexibilité des applications.
Le boîtier à puce retournée et le faible nombre d'éléments de nomenclature (BOM) rendent le STWBC86 adapté aux applications très compactes.
Caractéristiques
- Catégorie de puissance 0 BPP compatible WPC Qi 1.2.4
- Conception de référence de transmission de puissance basée sur une topologie A11a
- Transfert de puissance de sortie jusqu'à 5 W côté récepteur
- Large plage de tension d'entrée de 4,75 V à 20 V
- Solution monolithique avec convertisseur demi-pont/pont complet intégré et pilotes pour un haut rendement et un faible nombre d'éléments de nomenclature (BOM)
- Microcontrôleur ARM Cortex 32 bits 64 MHz avec SRAM 8 ko
- FTP (programmable quelques fois) pour correctif du micrologiciel et fonctionnalités avancées
- Détection de courant sur puce
- Convertisseur A/N 10 bits
- Interface I2C
- GPIO entièrement configurables
- Mesures précises de tension/courant pour FOD
- Limitation de courant et protection thermique
- Communication ASK, FSK robuste
- Puce retournée 72 picots (3,26 mm x 3,67 mm)
Applications
- Chargement de smartphone
- Électronique médicale
- Chargement intelligent de wearables et hearables
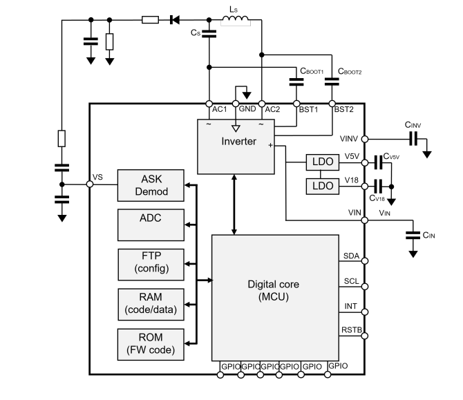
Schéma fonctionnel
Publié le: 2023-05-08
| Mis à jour le: 2024-01-25
