STMicroelectronics Carte d'évaluation STEVAL-VP22201B
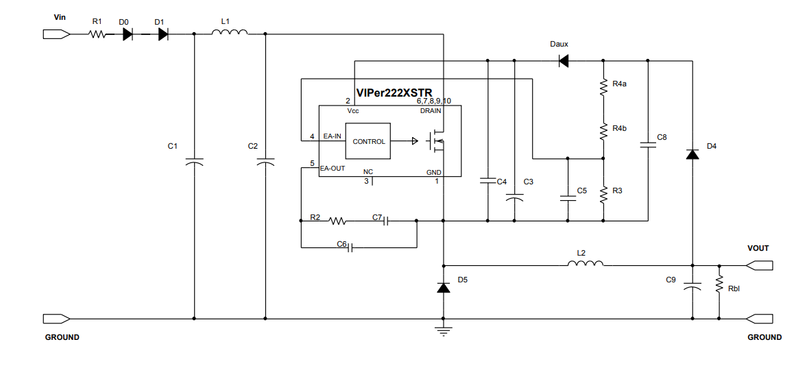
La carte d'évaluation STEVAL-VP22201B de STMicroelectronics met en œuvre un convertisseur Flyback isolé de 5 V-1,8 W développé pour les applications à usage général fonctionnant de 85 à 265 VCA. La conception de référence est construite autour du convertisseur haute tension hors ligne VIPer222XSTR. Le VIPer222XSTR de la famille VIPerPlus offre un MOSFET de puissance de 730 V et un contrôle en mode courant MLI. Le VIPer222XSTR fonctionne à une fréquence fixe de 30 kHz avec un vacillement de fréquence pour permettre la conformité aux normes portant sur la perturbation électromagnétique.Caractéristiques
- Built around the VIPer222XSTR offline high-voltage converter
- Compact size
- Tight line and load regulation over the entire input and output range
- Meets IEC55022 Class B conducted EMI even with reduced EMI filter, thanks to frequency jittering
- RoHS compliant
Caractéristiques
- Plage de secteur d'entrée universelle de 85 à 265 VCA
- Fréquence 50-60 Hz
- Tension de sortie 5 V
- Courant de sortie 360 mA
- Taille très compacte
- Consommation secteur en mode veille <18 mW à 230 VCA
- Réglage de ligne et de charge étroit sur l'ensemble de la plage d'entrée et de sortie
- Conforme à la norme EMI conduite CEI55022 Classe B même avec filtre EMI réduit, grâce à la fonction de gigue de fréquence
- Conforme à la directive RoHS
Diagramme schématique
Présentation
Publié le: 2020-02-28
| Mis à jour le: 2025-01-13
