STMicroelectronics EVAL6494L Evaluation Board
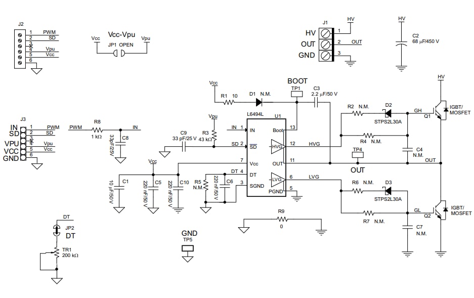
STMicroelectronics EVAL6494L Evaluation Board is designed to evaluate L6494L gate driver. This evaluation board allows the evaluation of all of the L6494L features while driving a power switch in the TO-220 or TO-247 package. The STMicroelectronics EVAL6494L Evaluation Board easily allows the selection and modification of the values of relevant external components in order to ease driver performance evaluation under different applicative conditions and fine pre-tuning of final application components.Features
- 2 A source, 2.5 A sink driver current capability
- Integrated bootstrap diode
- Single input and shutdown pin
- Adjustable deadtime
- 3.3 V, 5 V TTL/CMOS inputs with hysteresis
- UVLO on both high-side and low-side sections
- 50 V/ns dV/dt immunity in full temperature range
- Compact and simplified layout
EVAL6494L Schematic Circuit Diagram
Publié le: 2018-11-20
| Mis à jour le: 2023-02-23
