STMicroelectronics Carte d'évaluation VNF9Q20F
La carte d'évaluation VNF9Q20F de STMicroelectronics fournit un moyen simple de connecter les dispositifs de la technologie ST VIPower au système existant. Cette carte d'évaluation est dotée d'un ensemble minimal de composants électriques, permettant aux utilisateurs de connecter directement la charge, l'alimentation électrique et le microcontrôleur. La carte d'évaluation VNF9Q20F évalue les caractéristiques et les fonctionnalités du pilote VNF9Q20F.Le pilote VNF9Q20F est doté d'un canal quadruple avec ST-SPI 24 bits pour un diagnostic complet et une rétroaction de la détection de courant numérique, ainsi qu'un CAN intégré de 10 bits pour la détection de courant numérique. Ce pilote haute tension offre diverses fonctions de diagnostic, notamment la détection de courant de charge proportionnelle numérique et un autotest intégré pour la protection du CAN et du faisceau. D'autres fonctionnalités de diagnostic incluent le diagnostic synchrone de surcharge, de court-circuit à la terre, la protection du faisceau et l'alerte programmable de surchauffe du boîtier. Ces pilotes sont idéaux pour les pilotes haute tension à 4 canaux avec protection fusible STi2pour les applications de distribution d'énergie automobile.
Caractéristiques
- Qualification AEC-Q100
- Canal quadruple avec ST-SPI 24 bits pour un diagnostic complet et une rétroaction numérique de la détection de courant
- CAN 10 bits intégré pour détection de courant numérique
- Moteur MLI intégré avec déphasage et génération de fréquence indépendants (pour chaque canal)
- Mode ampoule/LED programmable pour tous les canaux
- Fonctions avancées du mode dégradé pour un système robuste et sécurisé
- Courant de veille très faible
- Émissions électromagnétiques optimisées
- Très faible sensibilité électromagnétique
- Contrôle via des entrées directes et/ou SPI
- Conforme à la directive européenne 2002/95/EC
- Mode de charge de charges capacitives
- Fonctions de diagnostic
- Détection de courant de charge proportionnelle numérique
- Diagnostic synchrone de surcharge, court-circuit à la terre et protection du harnais
- Diagnostic asynchrone de court-circuit de la sortie au VCC et charge ouverte en état bloqué
- Autotest intégré pour le CAN et la protection du harnais
- Avertissement de surchauffe de boîtier programmable
- Protections :
- Protection du faisceau électrique entièrement configurable (STi²Fuse)
- Limitation du courant de charge
- Auto-limitation des transitoires thermiques rapides
- Verrouillage ou redémarrage automatique à durée limitée programmable (limitation de puissance et arrêt en surchauffe)
- Arrêt en sous-tension
- Limiteur de surtension
- Protection contre la perte de charge
- Protection contre la perte de terrain
Applications
- Pilote côté haut 4 canaux avec protection par fusible STi2pour la distribution d'énergie automobile
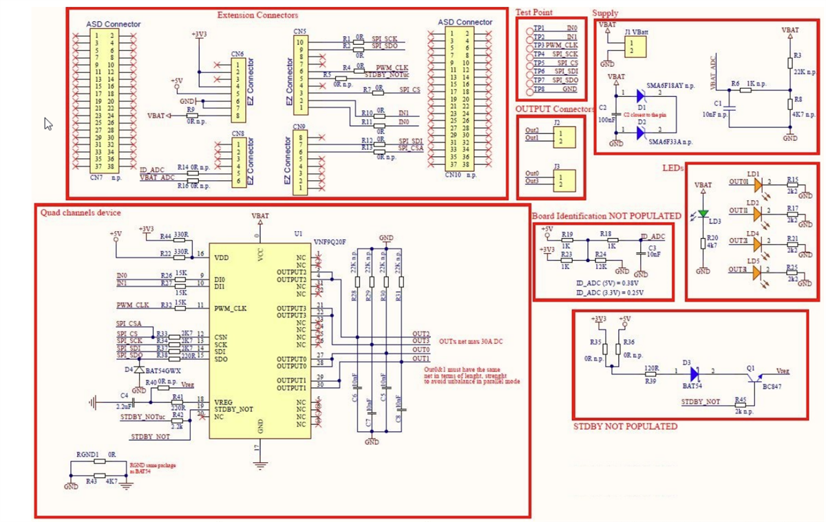
Connexions de carte
Schémas de la carte
