STMicroelectronics Contrôleur de commutateur côté haut automobile VNF1048F
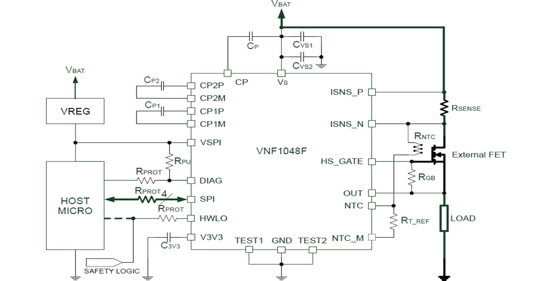
Le contrôleur de commutateur STMicroelectronics VNF1048F est optimisé pour la distribution d’énergie automobile. Le VNF1048F est conçu pour la mise en œuvre d’un commutateur de circuit côté haut intelligent pour les applications automobiles 12 V, 24 V et 48 V . Le VNF1048F peut être interfacé à un microcontrôleur hôte via une interface SPI compatible CMOS 3,3 V et 5,0 V et fournit une protection et des diagnostics au système. Le dispositif comprend une commande de grille pour un MOSFET externe dans une configuration haute. Une entrée pour une résistance NTC permet au dispositif de surveiller la température du MOSFET externe.Le contrôleur de commutateur côté haut VNF1048F de STMicroelectronics est logé dans un boîtier QFN32L et est homologué AEC-Q100 pour une utilisation dans les applications automobiles.
Caractéristiques
- Agréé automobile AEC-Q100
- CI de contrôle de commutateur côté haut avec protection par fusible électronique pour applications automobiles 12 V, 24 V et 48 V
- Interface esclave SPI pour contrôle hôte
- Interface ST-SPI 32 bits compatible avec le niveau CMOS 3,3 V et 5,0 V
- Pompe de charge à 2 étages
- Pilote de grille pour un MOSFET externe en configuration côté haut
- Détection de courant numérique unidirectionnel de haute précision via SPI à travers une résistance shunt côté haut externe
- Entrée pour une résistance NTC pour surveiller la température externe du MOSFET
- Courant de veille très faible
- Fonctionnalités robustes et sécurisées grâce à des commandes internes et externes
- Verrouillage du registre SPI par une broche d’entrée numérique dédiée
- CAN intégré pour la conversion de TJ, VNTC, VOUT et VDS
- Coupure en cas de sous-tension de la batterie
- Arrêt de désaturation MOSFET externe configurable via SPI
- Verrouillage de court-circuit dur configurable via SPI
- Courant par rapport au verrouillage temporel configurable via SPI (émulation de fusible)
- Arrêt pour surchauffe du dispositif
- Arrêt pour surchauffe MOSFET externe
- Remplacement de fusible intelligent à courant fort pour les applications automobiles
- Boîtier QFN32L de 5,0 mm x 5,0 mm
Applications
- Applications automobiles 12 V, 24 V et 48 V
- Remplacement de fusible intelligent à courant fort
Schéma fonctionnel
Circuit d'application standard
Vidéos
Publié le: 2022-07-08
| Mis à jour le: 2025-09-19
