STMicroelectronics Capteur ToF (temps de vol) VL53L7CH

Le capteur de temps de vol (ToF) VL53L7CH de STMicroelectronics est un capteur multizone 8x8 (64 zones) avec un champ de vision (FoV) diagonal ultra-large de 90°. Ce capteur offre une sortie innovante d’histogramme (CNH) compacte et normalisée pour les applications IA qui nécessitent des données de capteur ToF brut multizone. Le signal IR mesuré dans chaque zone est envoyé sous forme de données brutes à l’hôte via chaque bac d’histogramme. Le capteur ToF VL53L7CH permet à l’utilisateur de   modifier la résolution de l’histogramme jusqu’à 128 bacs et de définir la largeur de la corbeille. Ce capteur présente un taux d'échantillonnage pouvant atteindre 60 Hz, une plage de 2 cm à 350 cm par zone et un mode de fonctionnement continu ou autonome. Le capteur ToF VL53L7CH fonctionne à 1,8 V/3,3 V/2,8 V IOVDD ou une combinaison de 3,3 V ou 2,8 V AVDD avec une tension de 1,8 V IOVDD.

Le capteur ToF VL53L7CH est compatible avec le pilote du VL53L8CH et compatible broche à broche avec les VL53L5CX et VL53L7CX. Ce capteur est disponible en dimensions de 6,4 mm x 3 mm x 1,6 mm dans un boîtier LGA16 optique. Le capteur ToF VL53L7CH est utilisé dans la détection de bord de tasse pour les machines à café et distributeurs de boissons et le comptage de personnes pour les bâtiments intelligents. Les autres applications comprennent la détection de sol pour la robotique et les aspirateurs, les mouvements gestuels et la reconnaissance de posture des mains.

Caractéristiques

  • Sortie de données d’histogramme compacte et normalisée (CNH) pour IA :
    • Sortie de données multizones jusqu'à 64 zones séparées
    • Sortie en histogramme avec nombre de signaux pour chaque bac
    • Taille programmable de l'histogramme jusqu'à 128 bacs
    • Largeur minimale du bac réduite à 37 mm
    • Fréquence maximum de 30 Hz via I2C
    • Niveau de lumière IR ambiante signalé pour chaque zone
    • Toutes les données traitées en temps de vol (ToF) (distance, amplitude du signal et réflectance) sont disponibles
  • Champ de vision ultra-large (FoV) :
    • FoV carré de 60° x 60° (diagonale de 90°)
    • Mode autonome à faible puissance avec seuils d'interruption programmables pour réveiller l'hôte
    • Jusqu'à 350 cm de portée
    • Indicateur de mouvement pour chaque zone afin de détecter si les cibles se sont déplacées
  • CNH hautement configurable pour répondre aux attentes des utilisateurs :
    • 64 zones avec 18 bacs à 15 Hz
    • 32 zones avec 36 bacs à 15 Hz
    • 16 zones avec 48 bacs à 25 Hz
  • Intégration facile :
    • Composant simple à brasage multiple
    • 1,8 V/3,3 V/2,8 V IOVDD ou combinaison de 3,3 V ou 2,8 V AVDD avec 1,8 V IOVDD
    • Compatible avec une large gamme de matériaux de verre de protection
    • Pilote compatible avec VL53L8CH
    • Compatible broche à broche avec les VL53L5CX et VL53L7CX
  • Module miniature entièrement intégré :
    • Laser à cavité verticale émettant par la surface (VCSEL), lumière invisible de 940 nm
    • Éléments optiques diffractifs (DOE) sur l'émetteur et le récepteur permettant un FoV carré
    • Réseau de réception de diodes d'avalanche à photon unique (SPAD)
    • Microcontrôleur à faible puissance exécutant le micrologiciel
    • Dimensions de 6,4 mm x 3 mm x 1,6 mm

Applications

  • Détection de bord de tasse pour machines à café et distributeurs de boissons
  • Applications IA qui nécessitent des données brutes multizones
  • Comptage des personnes pour les bâtiments intelligents et les maisons connectées
  • Détection de sol pour robotique et aspirateurs
  • Reconnaissance de mouvements gestuels et de la posture de la main

Schéma fonctionnel du système

Schéma de principe - STMicroelectronics Capteur ToF (temps de vol) VL53L7CH

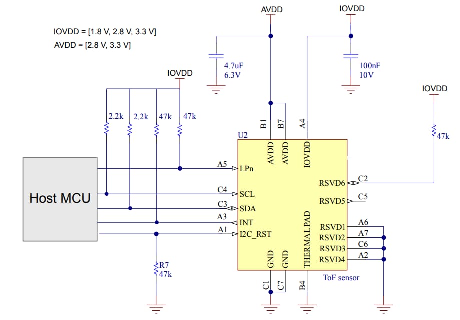
Schéma d'application

Schéma - STMicroelectronics Capteur ToF (temps de vol) VL53L7CH
Publié le: 2023-07-21 | Mis à jour le: 2025-07-19