STMicroelectronics VIPer17 Switching Regulators for Flyback Converter
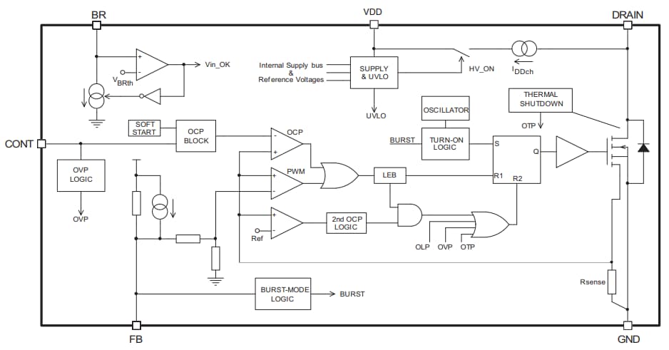
STMicroelectronics VIPer17 Switching Regulators for Flyback Converter are high-voltage off-line converters with an 800V rugged power section. These STMicroelectronics switching regulators offer PWM control, two levels of overcurrent protection, overvoltage protection, hysteretic thermal protection, soft-start, and safe auto-restart after any fault condition removal.Burst mode operation and the device's very low consumption help to meet the standby energy-saving regulations. Advance frequency jittering reduces EMI filter cost. The brown-out function protects the switch mode power supply when the rectified input voltage level is below the normal minimum level specified for the system. The high-voltage start-up circuit is embedded in the device.
Features
- 800V avalanche-rugged power section
- PWM operation with frequency jittering for low EMI
- 60kHz for L type and 115kHz for H type operating frequency
- <50mW standby power at 265VAC
- Limiting current with adjustable set point
- Adjustable and accurate overvoltage protection
- On-board soft-start
- Safe auto-restart after a fault condition
- Hysteretic thermal shutdown
Applications
- Adapters for PDAs, camcorders, shavers, cellular phones, and video games
- Auxiliary power supply for LCD/PDP TV, monitors, audio systems, computers, industrial systems, LED driver, and No el-cap LED driver
- SMPS for set-top boxes, DVD players and recorders, and white goods
VIPer17 Typical Topology
VIPer17 Block Diagram
Publié le: 2019-01-22
| Mis à jour le: 2024-01-19
